Research Paper Volume 12, Issue 19 pp 19293—19315

Modification of Mcl-1 alternative splicing induces apoptosis and suppresses tumor proliferation in gastric cancer

class="figure-viewer-img"

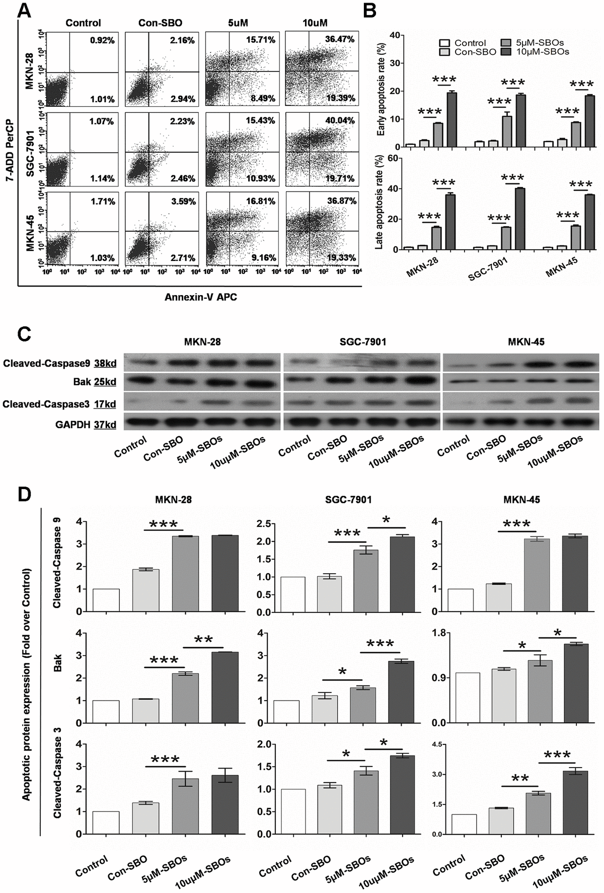
The shift in the myeloid cell leukemia (Mcl)-1 splicing pattern from Mcl-1L to Mcl-1S promotes apoptosis of different gastric cancer (GC) cell lines. (A) Flow cytometry showing the apoptosis rates of the GC cell lines treated with 5 and 10 μM steric-blocking oligonucleotides (SBOs) is shown. Early and late apoptotic cells are shown in the right lower and upper quadrants, respectively. (B) Pair-wise comparison of early and late apoptosis rates of SBO-treated GC cell lines is shown. Data are shown as the means ± standard deviation (SD). (C) Activated apoptin expression in GC cell lines treated with SBOs at the indicated dosages was detected by western blotting. (D) Activated apoptin expression was summarized as an integrated density value. Data are shown as the means ± SD.