Research Paper Volume 12, Issue 19 pp 19375—19398

HOXC10 promotes tumour metastasis by regulating the EMT-related gene Slug in ovarian cancer

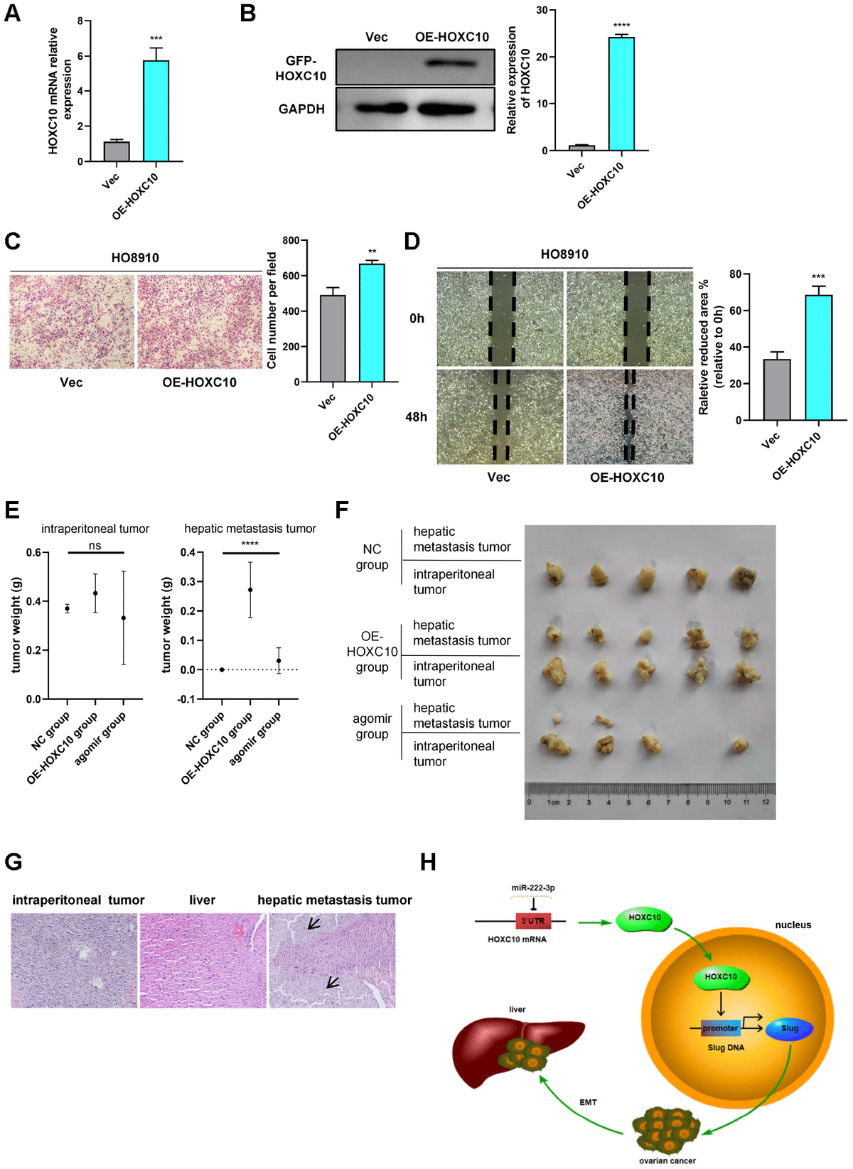
class="figure-viewer-img"

Figure 5. HOXC10 promotes OC metastasis in vivo. (A, B) Relative mRNA and protein expression levels of HOXC10 in VEC and OE-HOXC10 cells. P=0.0003 and P<0.0001. (C, D) Transwell and wound healing assays of VEC and OE-HOXC10 cells. P=0.0027 and P=0.0005. Scale bars, 100 μm and 200 μm, respectively. (E) Weights of intraperitoneal tumours and hepatic metastasis tumours from mice in the NC, OE-HOXC10 and agomir groups. (F) Photograph of tumours excised from mice. (G) HE staining of intraperitoneal tumours and livers from mice in the NC, OE-HOXC10 and agomir groups. The black arrows show the regions of tumour metastasis in the livers. Scale bars, 50 μm. (H) A schematic showing that HOXC10 upregulates EMT by directly targeting the downstream Slug gene and that miR-222-3p downregulates HOXC10 by directly binding to its 3’-UTR.