Research Paper Volume 12, Issue 19 pp 19766—19784

Autism-like behaviors and abnormality of glucose metabolism in offspring derived from aging males with epigenetically modified sperm

class="figure-viewer-img"

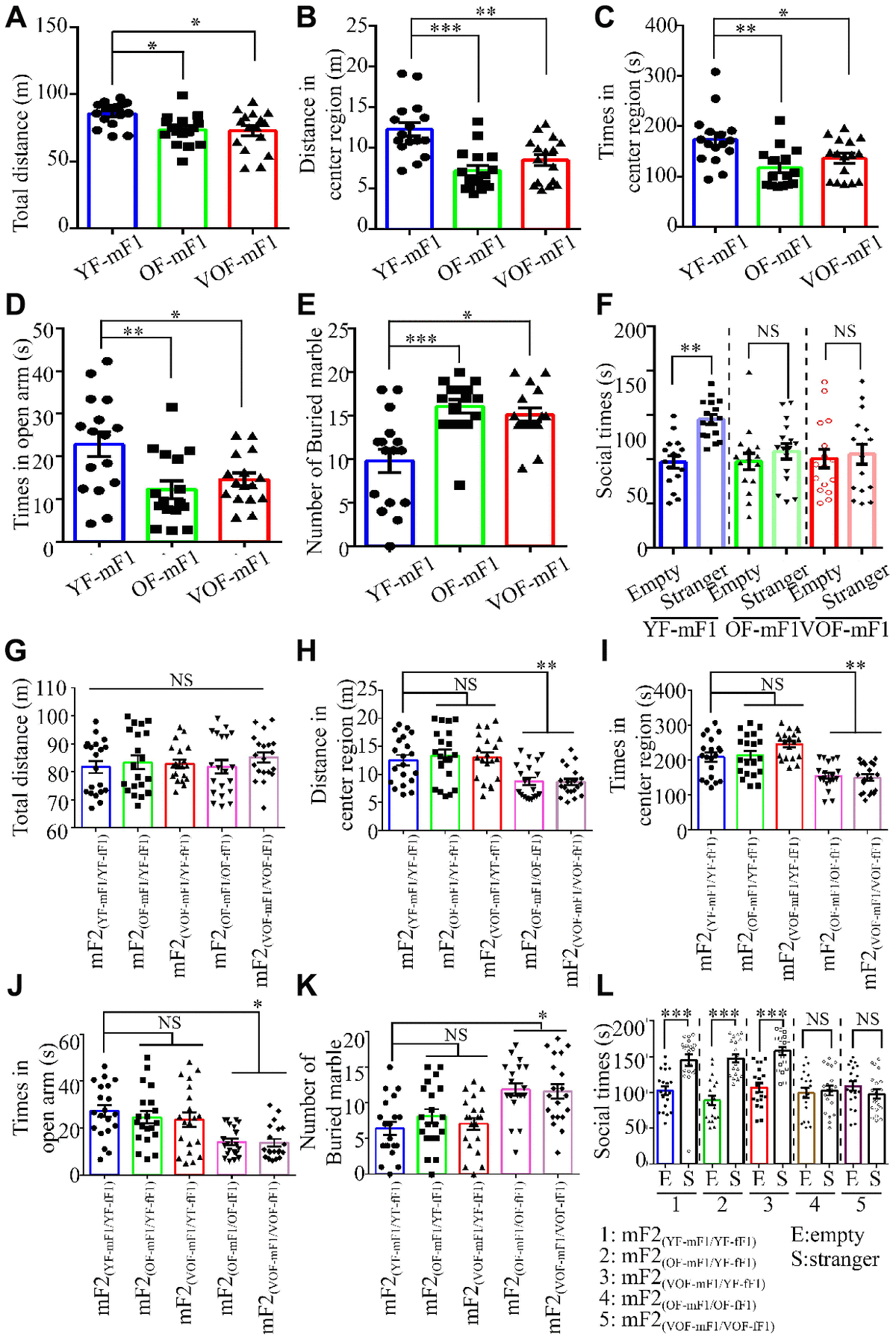
Autism spectrum disorder (ASD)-like behaviors in F1 and F2 male offspring from old and very old father mice. (A, G). The total distance in the open field (OF) in F1 male offspring, n=16 mice/group (A) and F2 male offspring, n=20 mice/group (G). (B, H). The distance in the central area of the OF in F1 male offspring, n=16 mice/group (B) and F2 male offspring, n=20 mice/group (H). (C, I). The time spent in the central area of the OF in F1 male offspring, n=16 mice/group (C) and F2 male offspring (I). (D, J) The time spent in the open area of the elevated plus maze in F1 male offspring, n=16 mice/group (D) and F2 male offspring, n=20 mice/group (J). (E, K) The number of buried marbles in F1 male offspring, n=16 mice/group (E) and F2 male offspring, n=20 mice/group (K). (F, L) The social time for three chamber tests in F1 male offspring, n=16 mice/group (F) and F2 male offspring, n=20 mice/group (L). Data are presented as the mean ± s.e.m. NS, P≥0.05; *, P<0.05; **, P<0.01; ***, P<0.001, versus control (unpaired two-tail t-test for three chamber assay and one-way ANOVA for other behavioral assays).