Research Paper Volume 12, Issue 24 pp 25090—25100

miR-100-3p inhibits the adipogenic differentiation of hMSCs by targeting PIK3R1 via the PI3K/AKT signaling pathway

class="figure-viewer-img"

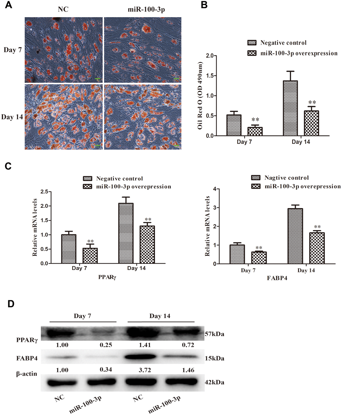
Figure 3. miR-100-3p overexpression impairs hMSC adipogenesis. (A) Oil Red O staining was used to assess hMSCs over the course of adipogenesis (20×); scale bar, 20μm. (B) Quantification of the Oil Red O staining results from these cells. (C) qRT-PCR was used to assess PPARγ and FABP4 expression. (D) Western blotting was used to assess PPARγ and FABP4 protein levels. Data are means ± SD (n=3). **P<0.01 vs. negative controls, respectively. Note: NC: negative control; miR-100-3p: miR-100-3p overexpression