Research Paper Volume 12, Issue 23 pp 23974—23995

Effect of lncRNA WT1-AS regulating WT1 on oxidative stress injury and apoptosis of neurons in Alzheimer's disease via inhibition of the miR-375/SIX4 axis

class="figure-viewer-img"

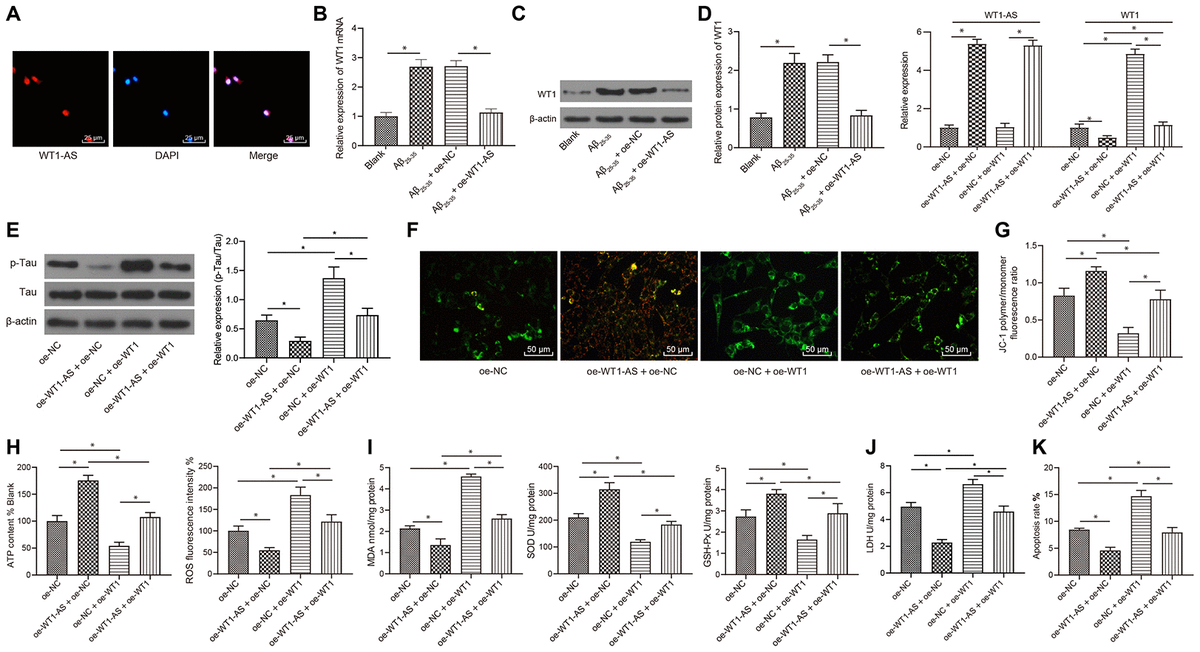
Figure 2. LncRNA WT1-AS inhibited OSI and apoptosis by inhibiting the expression of WT1. (A) Subcellular localization of WT1-AS in SH-SY5Y cells determined by FISH (400x). (B) The expression of WT1 measured by qRT-PCR. (C) The expression of WT1 detected by WB. (D) The expression of WT1-AS and WT1 measured by qRT-PCR. (E) The expression of p-Tau and total Tau detected by western blot. (F) Detection of mitochondrial membrane potential by JC-1 staining (200x). (G) Detection of ATP content. (H) Detection of ROS content. (I) Detection of MDA content, SOD and GSH-Px activities. (J) Detection of LDH activity. (K) Detection of apoptosis by flow cytometry. *P<0.05; the experimental results are expressed as the mean ± standard deviation. Differences among multiple groups were analyzed using one-way ANOVA followed by Tukey’s post hoc test. The experiment was repeated three times.