Research Paper Volume 12, Issue 22 pp 23306—23325

Identification of immune-related LncRNA for predicting prognosis and immunotherapeutic response in bladder cancer

class="figure-viewer-img"

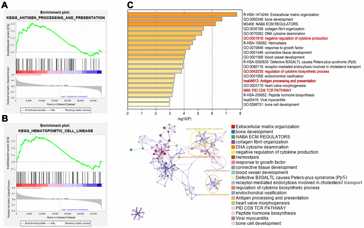
Figure 7. Pathway enrichment analysis of the 8-IRlncRNA signature. (A, B) Immunologic characteristics regulated via the immune-related lncRNA signature, including antigen processing and presentation (A) and hematopoietic cell lineage (B). (C) Pathways associated with the 8-IRlncRNA signature were enriched using genes which expressions were highly correlated with the 8-IRlncRNA signature by Metascape. The upper image showed the histogram of the top 20 enriched pathways associated with the 8-IRlncRNA-based signature. The abscissa was the value of -Log10P and longitudinal were different enrichment pathways, sorted by the value of -Log10P. The under image showed the network of enriched terms. Each node represented an enriched term and was colored by its cluster ID.