Research Paper Volume 12, Issue 24 pp 25845—25864

The long noncoding RNA LINC01140/miR-140-5p/FGF9 axis modulates bladder cancer cell aggressiveness and macrophage M2 polarization

class="figure-viewer-img"

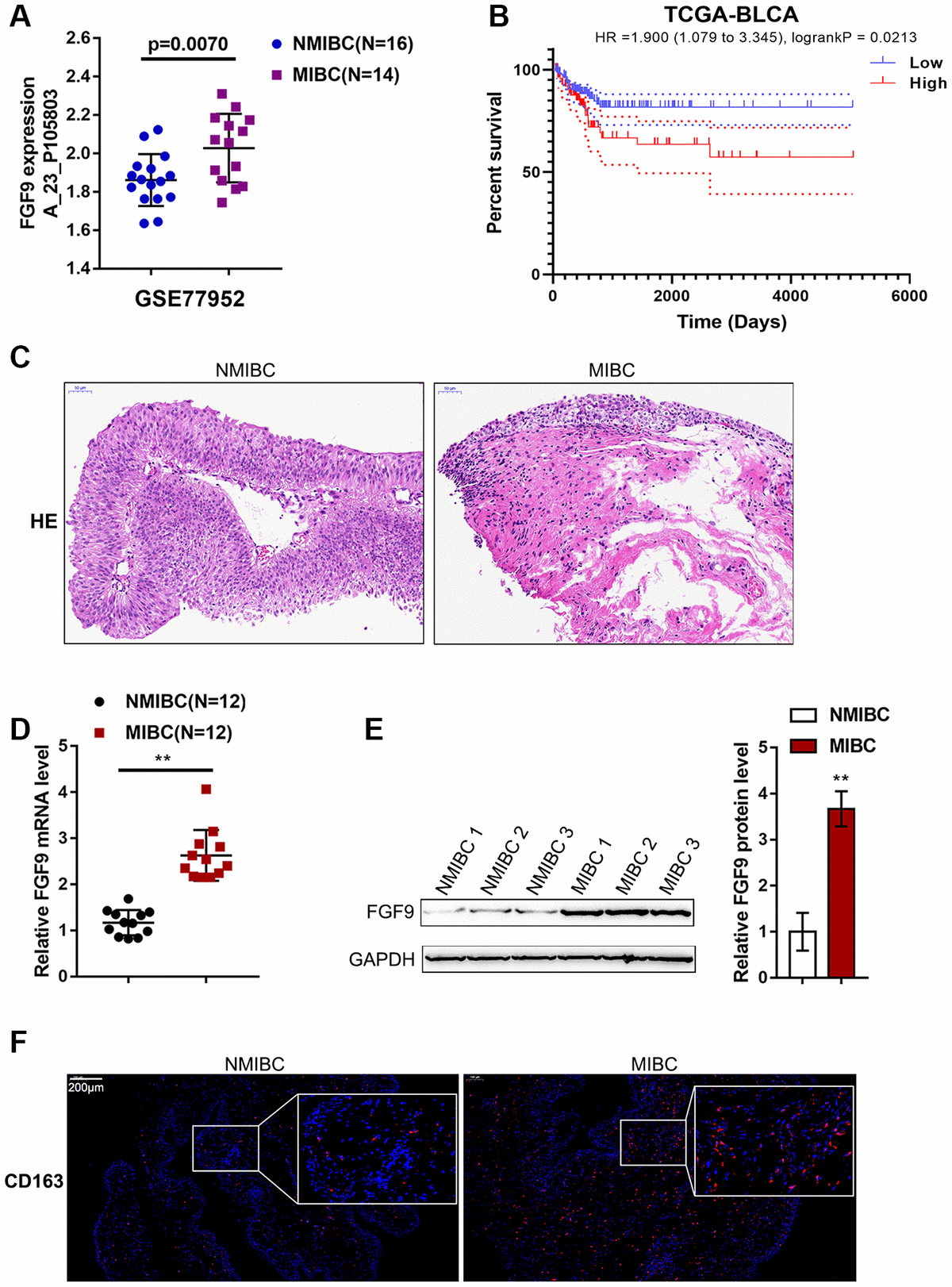
Figure 1. Expression of FGF9 in muscular invasive bladder cancer (MIBC) and non-muscular invasive bladder cancer (NMIBC) tissues. (A) The expression of FGF9 in MIBC and NMIBC tissues based on the data from GSE77952. P=0.007, student’s T test. (B) The overall survival of patients with bladder cancer was analyzed by grouping the samples based on FGF9 expression using log-rank test. Data are based on TCGA database. (C) The pathological changes in MIBC and NMIBC tissues was shown by H&E staining. (D) The expression of FGF9 in tissues of 12 cases of MIBC and 12 cases of NMIBC was determined using real-time PCR. P<0.01, paired student’s T test. (E) The protein levels of FGF9 in tissues of 12 cases of MIBC and 12 cases of NMIBC were determined using immunoblotting. P<0.01, paired student’s T test. (F) The protein distribution of CD163 (M2 macrophage marker) was determined in MIBC and NMIBC tissues using immunofluorescence (IF) staining.