Research Paper Volume 13, Issue 1 pp 525—536

Liraglutide improved the cognitive function of diabetic mice via the receptor of advanced glycation end products down-regulation

class="figure-viewer-img"

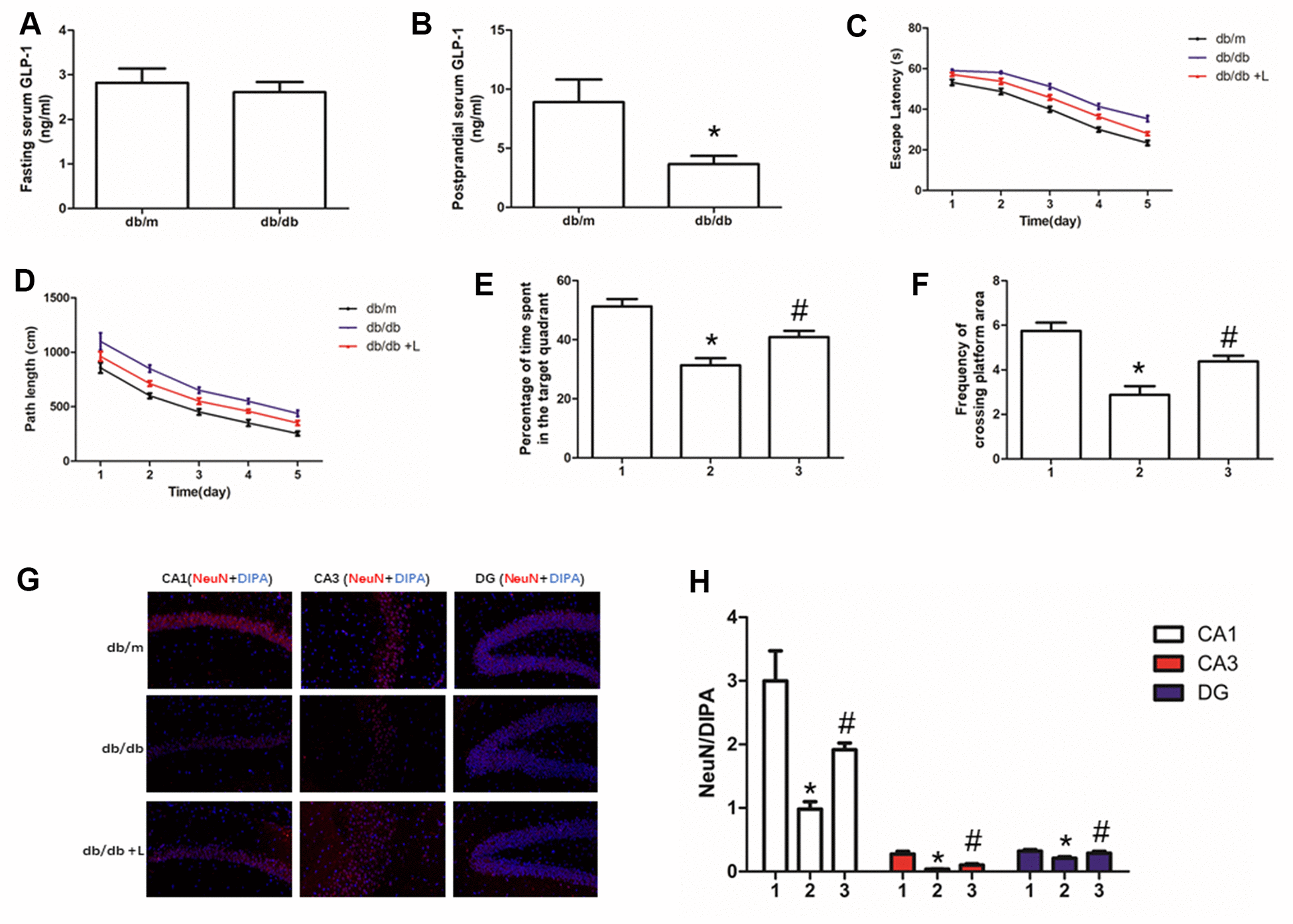
Figure 1. Liraglutide improved the cognitive function of db/db mice and neuros loss in hippocampus. "*" significant difference between db/db mice and db/m mice; "#" significant difference between db/db mice with liraglutide and db/db mice without liraglutide; "db/m" of (A–D, G) db/m mice without liraglutide; "db/db" of (A–D, G) db/db mice without liraglutide; "db/db + L" of (C, D, G) db/db mice with liraglutide at a concentration of 240ug/Kg; "1" of (E, F, H) db/m mice without liraglutide; "2" of (E, F, H) db/db mice without liraglutide; "3" of (E, F, H) db/db mice with liraglutide at a concentration of 240ug/Kg.