Research Paper Volume 13, Issue 1 pp 181—193

The adhesion molecule ICAM-1 in diffuse large B-cell lymphoma post-rituximab era: relationship with prognostic importance and rituximab resistance

class="figure-viewer-img"

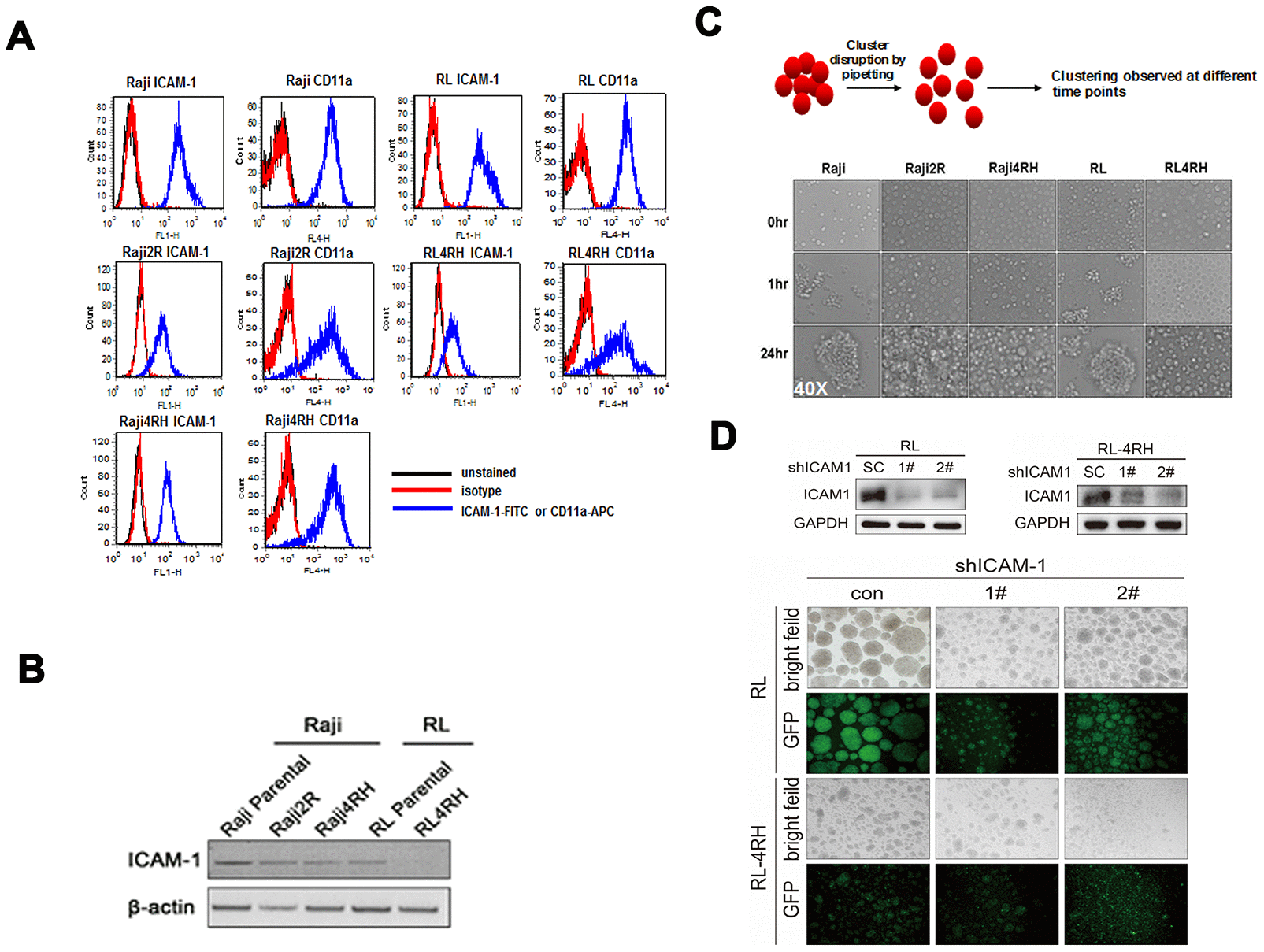
Figure 3. Level of ICAM-1 and its correlation with aggregation in rituximab sensitive and resistant cell lines. (A) Levels of ICAM-1 and its binding ligand CD11a in rituximab sensitive and resistant cell lines by flow cytometry staining. (B) Western blot showed lower expression levels of ICAM-1 in rituximab resistant cell lines (RRCL) than in rituximab sensitive cell lines (RSCL). (C) Ability of aggregate as cluster in RRCL and RSCL at different time points. (D) Knockdown of ICAM-1 by shRNA and the ability of aggregation in RSCL and RRCL.