Research Paper Volume 13, Issue 1 pp 1096—1119

The endothelial nitric oxide synthase/cyclic guanosine monophosphate/protein kinase G pathway activates primordial follicles

class="figure-viewer-img"

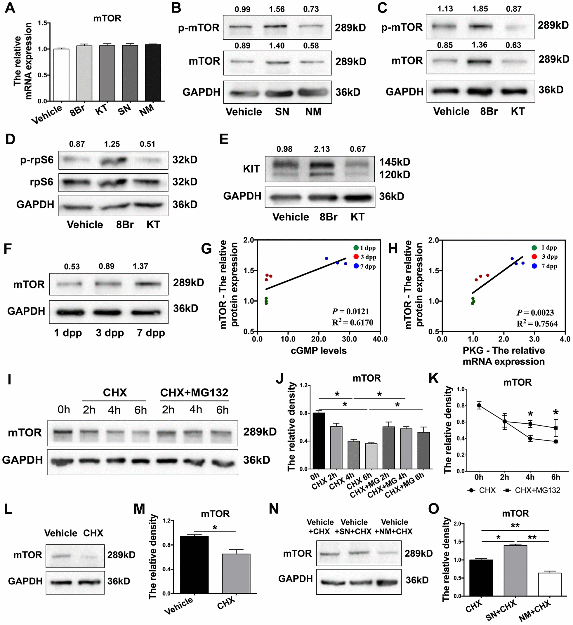
Figure 6. The eNOS/cGMP/PKG pathway stabilized mTOR protein. (A) The relative mRNA levels of mTOR in ovaries treated with the vehicle, SN, NM, 8Br or KT. (B, C) Western blotting analysis of mTOR protein levels in ovaries treated with the vehicle, SN, NM, 8Br or KT. (D, E) Western blotting analysis of p-rpS6, rpS6 and KIT protein levels in ovaries treated with the vehicle, 8Br or KT. (F) Western blotting analysis of mTOR protein levels in ovaries from 1-7 dpp. (G) The correlation between the levels of cGMP and the protein levels of mTOR. (H) The correlation between the mRNA levels of PKG and the protein levels of mTOR. (IK) Western blotting analysis and the relative density of mTOR protein levels in HEK293T cells treated with cycloheximide (CHX, 40 μM) or CHX + MG132 (10 μM). (L, M) Western blotting analysis and the relative density of mTOR protein levels in ovaries treated with CHX for 4 h. (N, O) Western blotting analysis and the relative density of mTOR protein levels in ovaries treated with CHX, CHX + SN or CHX + NM for 4 h. * and ** denote statistical significance at p < 0.05 and p < 0.01, respectively.