Research Paper Volume 13, Issue 2 pp 2418—2435

Immune-related gene signature predicts overall survival of gastric cancer patients with varying microsatellite instability status

class="figure-viewer-img"

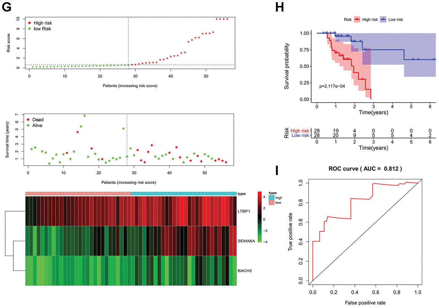
Figure 3. Prognostic analyses used risk score model. Candidate genes selected by univariate Cox regression were further analyzed in a multivariate Cox model for all MSI-L/MSS and MSI-H samples. The 17 prognostic genes of MSH patients determined by univariate Cox regression and Kaplan-Meier survival analysis were analyzed in a multivariate Cox model and 3 genes were acquired to construct a predictive model. (A, D, G) The distribution of risk score, survival status, and expression heat map. (B, E, H) The Kaplan-Meier curves for low-risk and high-risk groups. (C, F, I) The ROC curves for predicting OS by the risk score. AUC, area under the curve; ROC, receiver operator characteristic; OS, overall survival.