Research Paper Volume 12, Issue 23 pp 24424—24440

FOXM1/DVL2/Snail axis drives metastasis and chemoresistance of colorectal cancer

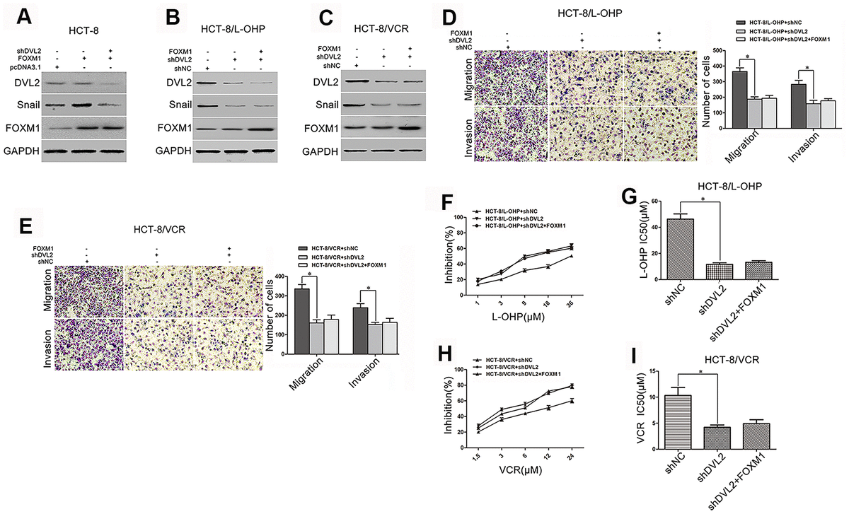
class="figure-viewer-img"

Figure 5. DVL2 was crucial for FOXM1-mediated Snail expression, metastasis, and chemoresistance. Western blotting for the expressions of DVL2, Snail and FOXM1 in HCT-8 cells transfected with pcDNA3.1, pcDNA3.1-FOXM1, or pcDNA3.1-FOXM1 plus shDVL2 for 72 h (A), HCT-8/L-OHP and HCT-8/VCR cells transfected with shNC, shDVL2, or shDVL2 plus pcDNA3.1-FOXM1 for 72 h (B, C) In each case, the blot is representative of immunoblots resulting from three separate experiments. Transwell and matrigel invasion assays for migratory and invasive behaviors (D, E), and MTT assay for oxaliplatin (F, G) or vincristine (H, I) sensitivity and IC50 in HCT-8/L-OHP or HCT-8/VCR cells transfected with shNC, shDVL2, or shDVL2 plus pcDNA3.1-FOXM1 for 72 h, as indicated. Data are expressed as mean ± SD of three independent experiments. *P < 0.05.