Research Paper Volume 13, Issue 2 pp 2604—2625

Knockdown of CENPF inhibits the progression of lung adenocarcinoma mediated by ERβ2/5 pathway

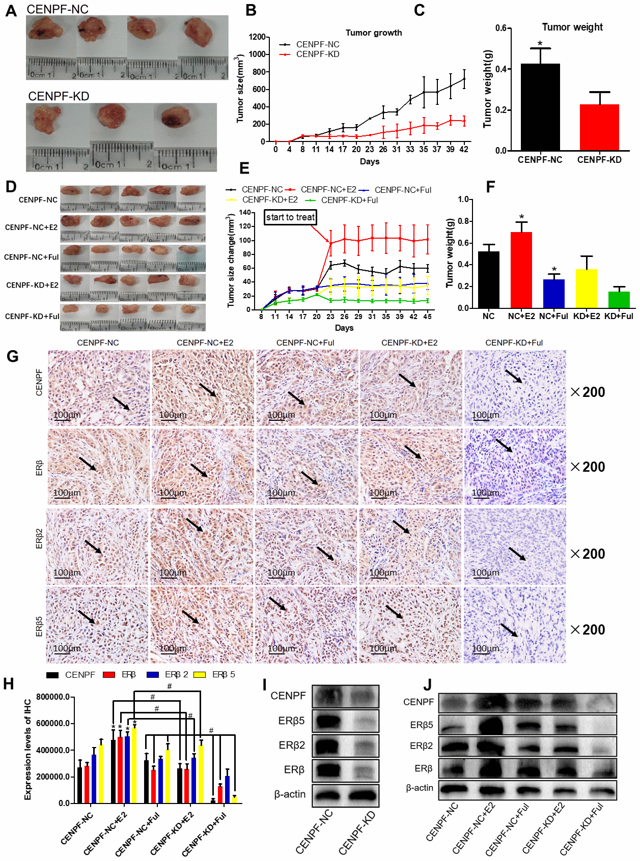
class="figure-viewer-img"

Figure 6. Knockdown of CENPF can inhibit ERβ2/5 pathway-mediated tumor tissue growth in vivo. (A) Pictures of mice tumor tissues after resection. (B, C) Analysis of tumor size and tumor weight. *P < 0.05. (D) Tumor images of nude mice. (E, F) Statistical analysis of tumor size and tumor weight. (G, H) Immunohistochemical analysis of the expression of CENPF, ERβ, ERβ2 and ERβ5 in nude mice tumor tissues and corresponding quantified histograms. (I) Knockdown of CENPF inhibited the expression of ERβ2/5. (The corresponding gray value are shown in Supplementary Figure 5B). (J) Protein expression of CENPF, ERβ, ERβ1, ERβ2 and ERβ5 in vivo experiment after treated with E2 and Ful treatment (The corresponding gray value are shown in Supplementary Figure 5F). *P < 0.05. P values were calculated with two-tailed unpaired Student’s t-test, or one-way analysis of variance.