Research Paper Volume 13, Issue 2 pp 2626—2639

LncRNA CYTOR affects the proliferation, cell cycle and apoptosis of hepatocellular carcinoma cells by regulating the miR-125b-5p/KIAA1522 axis

class="figure-viewer-img"

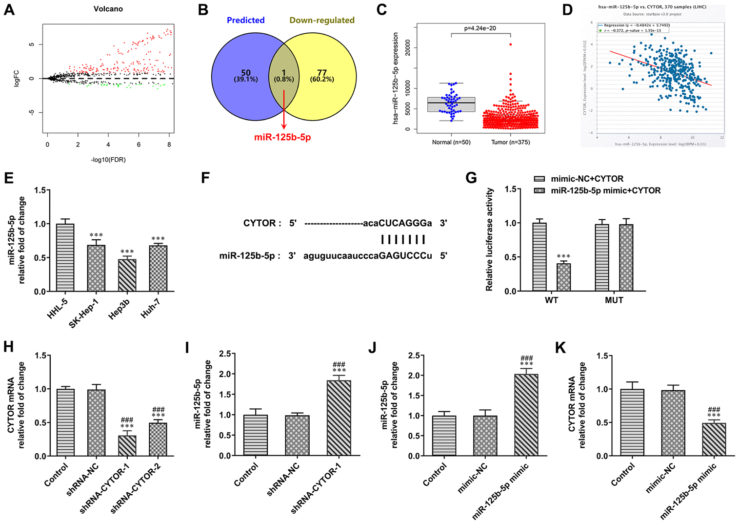
Figure 3. CYTOR directly targets miR-125b-5p. (A) The differentially expressed miRNAs in HCC were predicted by TCGA database. (B) The intersection of miRNAs combined with CYTOR was shown by Venn diagram. (C) miR-125b-5p expression was decreased in HCC tissues compared with normal tissues. (D) CYTOR expression was negatively correlated with the miR-125b-5p expression. (E) miR-125b-5p expression in HCC cells and HHL-5 cells was analyzed by RT-qPCR analysis. ***P<0.001 vs. HHL-5 group. (F) The binding site of CYTOR and miR-125b-5p was predicted by ENCORI. (G) Luciferase reporter assay for the confirmation of direct binding relationship between CYTOR and miR-125b-5p. ***P<0.001 vs. mimic-NC+CYTOR group. (H) CYTOR expression in Hep3b cells after shRNA transfection was analyzed by RT-qPCR analysis. ***P<0.001 vs. Control group. ###P<0.001 vs. shRNA-NC group. (I) miR-125b-5p expression in Hep3b cells after shRNA transfection was analyzed by RT-qPCR analysis. ***P<0.001 vs. Control group. ###P<0.001 vs. shRNA-NC group. (J) miR-125b-5p expression in Hep3b cells after mimic transfection was analyzed by RT-qPCR analysis. ***P<0.001 vs. Control group. ###P<0.001 vs. mimic-NC group. (K) CYTOR expression in Hep3b cells after mimic transfection was analyzed by RT-qPCR analysis. ***P<0.001 vs. Control group. ###P<0.001 vs. mimic-NC group.