Research Paper Volume 13, Issue 2 pp 2803—2821

SPC25 overexpression promotes tumor proliferation and is prognostic of poor survival in hepatocellular carcinoma

class="figure-viewer-img"

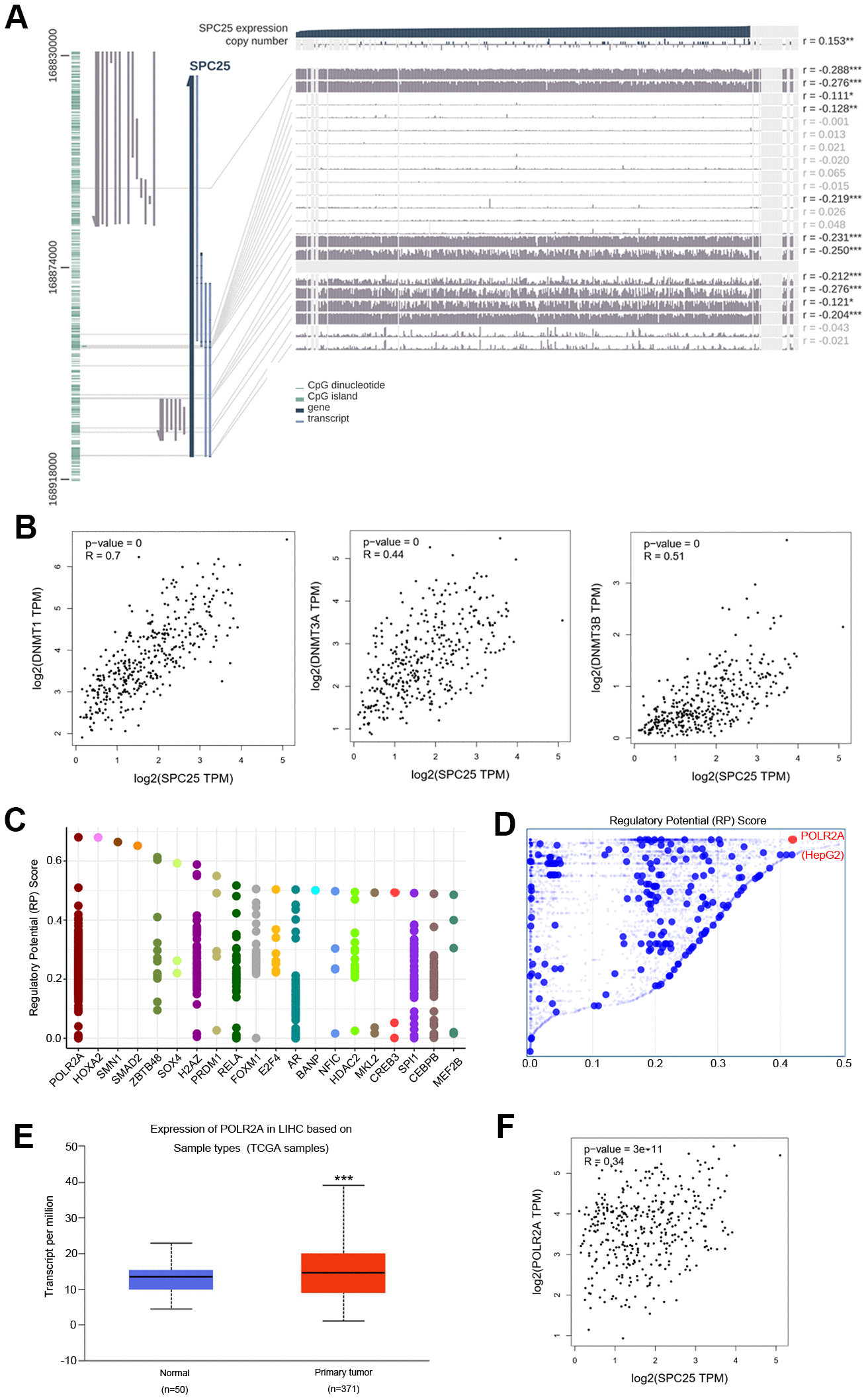
Figure 5. DNA methylation modification and transcription factors associated with SPC25 in HCC. (A) SPC25 DNA methylation modification in HCC. (B) Correlation between SPC25 mRNA expression and DNA methyltransferase (DNMT) expression. (C) Top 20 transcription factors (TFs) that potentially regulate SPC25 in HCC. (D) TFs with high regulatory potential in HepG2 cell lines (10k distance to transcription start site, TSS). (E) POLR2A mRNA expression is significantly higher in HCC samples than in normal samples. (F) Correlation between SPC25 and POLR2A mRNA expression. (*P < 0.05, **P < 0.01, ***P < 0.001).