Research Paper Volume 12, Issue 24 pp 26121—26139

Subanesthetic isoflurane abates ROS-activated MAPK/NF-κB signaling to repress ischemia-induced microglia inflammation and brain injury

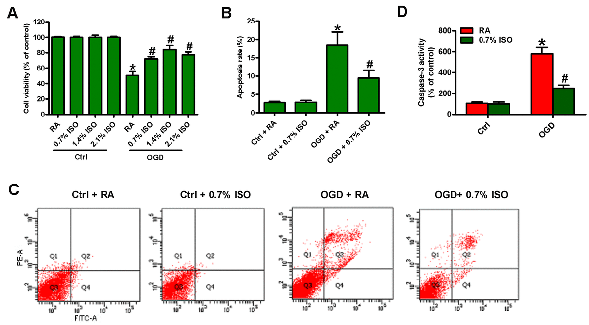
class="figure-viewer-img"

Figure 2. Dose-dependent effects of ISO on the viability and apoptosis of OGD-treated microglial cells in co-cultures. Co-cultures with or without 3h-OGD stimulation were exposed to RA with or without ISO (0.7%, 1.4%, and 2.1%) for 30 min. After co-cultures were continuously cultured for 24 h under normal conditions, microglial cells were collected for further analyses. (A) MTT assay shows microglial cell viability. (B) Quantification of apoptotic microglial cells under the indicated treatments by Flow cytometry. (C) Flow cytometric analysis showing percentage of Annexin V+ PI+ apoptotic microglial cells under the indicated treatments. (D) Quantitative analysis of caspase-3 activity. Representative data are from three independent experiments and expressed as mean ± SD. Statistical significance: *P < 0.05 vs. Ctrl groups; #P < 0.05 vs. OGD + RA group. Ctrl: control; ISO: isoflurane; OGD: oxygen and glucose deprivation; RA: room air.