Research Paper Volume 13, Issue 1 pp 1422—1439

Functional characterization of DLK1/MEG3 locus on chromosome 14q32.2 reveals the differentiation of pituitary neuroendocrine tumors

class="figure-viewer-img"

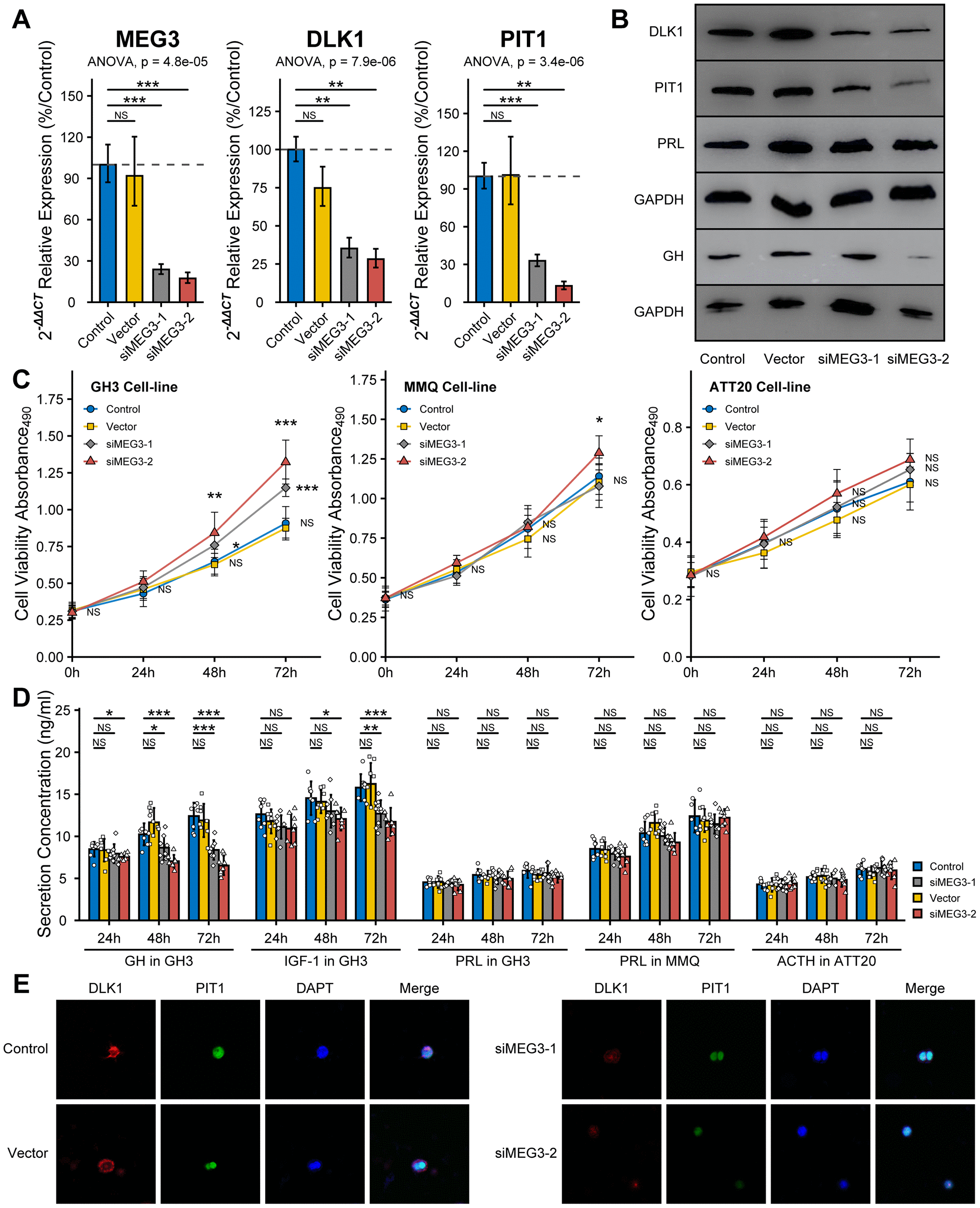
Figure 6. Effect of siMEG3 on the bioactivity of PitNET cell lines. (A) RT-qPCR experiment measured the RNAi efficiency of siMEG3-1 and siMEG3-2. (B) Western blot experiment showed RNAi-MEG3 reduced the level of DLK1, PIT1 and GH in GH3 cell line. (C) RNAi-MEG3 obviously increased the cell viability of GH3 cell line, mildly increase in MMQ cell line, and no change in ATT20 cell line. (D) RNAi-MEG3 inhibited the secretion of GH/IGF-1 in GH3 cells, not PRL in MMQ cells and ACTH in ATT20 cells. (E) Confocal experiment showed RNAi-MEG3 inhibited the levels of DLK1 and PIT1 in GH3 cells. *compare to control group P<0.05 **P<0.01 ***P<0.001.