Research Paper Volume 12, Issue 24 pp 24872—24893

Age-associated deficient recruitment of 53BP1 in G1 cells directs DNA double-strand break repair to BRCA1/CtIP-mediated DNA-end resection

class="figure-viewer-img"

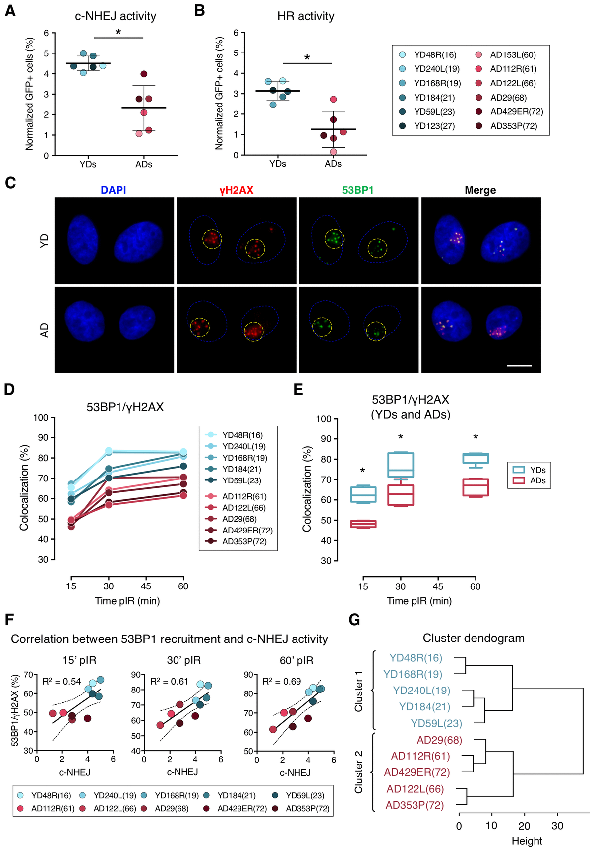
Figure 1. Decreased efficiency of DNA–DSB repair and deficient recruitment of 53BP1 in aged donor cells. (A, B) Normalized frequency of GFP-positive cells after co-transfection with pimEJ5GFP (A) or pDRGFP (B) and the I-SceI expressing plasmids. Mean and SD are indicated (* p < .001; t-test). (C) Immunofluorescent labeling of cell nuclei (DAPI, blue), γH2AX (Cy3, red) and 53BP1 (A488, green). γH2AX and 53BP1 foci were scored within the irradiated pore area (yellow dotted lines). Scale bar = 10 μm. (D, E) Percentage of 53BP1/γH2AX foci colocalization for five young and five aged donors (D) and summary values for each age group (E). Boxes include data from the upper to the lower quartile and whiskers compile minimum to maximum values (* p < .0001; n is stated in Supplemental Table 2; two-way ANOVA + Bonferroni). (F) Correlation between c-NHEJ efficiency and 53BP1/γH2AX foci colocalization. Best-fit line, 95% confidence bands (dotted lines) and Pearson’s correlation coefficient (R2) are indicated (p < .05). (G) Hierarchical clustering of the ten donors according to the percentage of 53BP1/γH2AX foci colocalization.