Research Paper Volume 13, Issue 2 pp 2959—2981

A novel five-lncRNA signature panel improves high-risk survival prediction in patients with cholangiocarcinoma

class="figure-viewer-img"

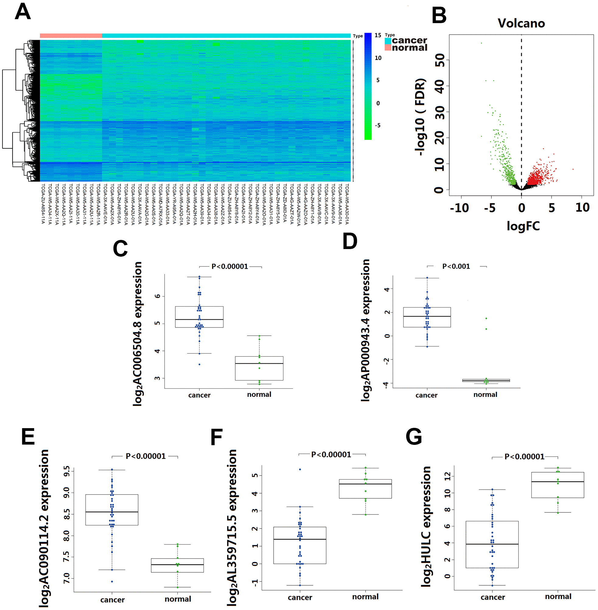
Figure 1. Differentially expressed lncRNA(DElncRNA) between Cholangiocarcinoma and normal tissues. (A) 1192 DElncRNA were detected based on an unsupervised hierarchical clustering heatmap. 744 DElncRNA expression increased, and 448 DElncRNA expression decreased. The indication from green to red represents the expression level from low to high. (B) Volcano plot depicts 1192 DElncRNA (green and red dots) between Cholangiocarcinoma and normal tissues. The X-axis represents log10 fold change; Y-axis represents -log10 of the p-value for each lncRNA. LncRNA with fold change >1 or <-1 and FDR < 0.01 were considered to be differentially expressed between tumor and normal tissues. (CG) The differentially expressed level of five-lncRNA in 36 CCA tissue and 9 para-carcinoma normal tissue.