Research Paper Volume 13, Issue 2 pp 3031—3044

Triptolide improves neurobehavioral functions, inflammation, and oxidative stress in rats under deep hypothermic circulatory arrest

class="figure-viewer-img"

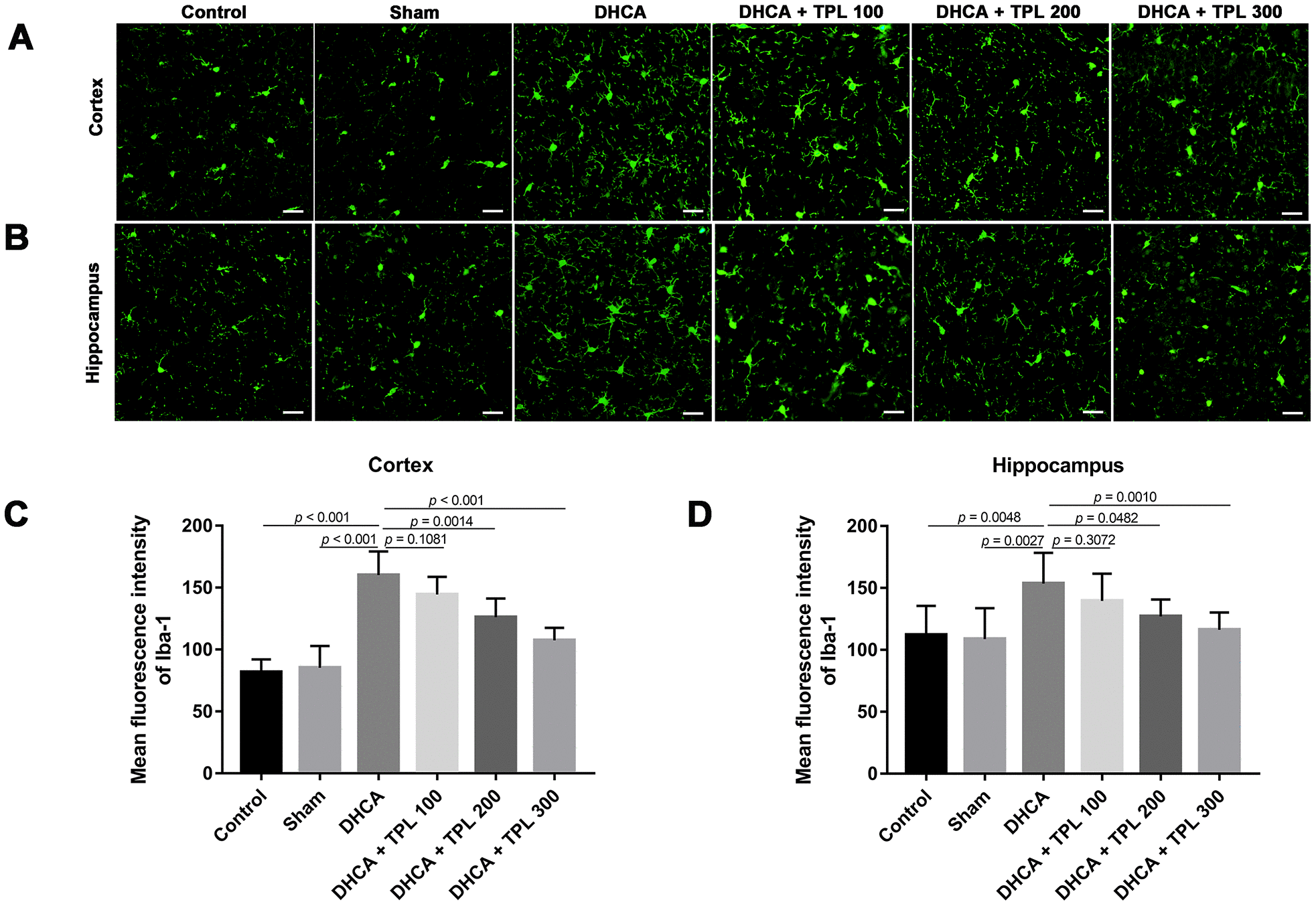
Figure 5. TPL attenuated the activation of microglia in DHCA rats. The effect of TPL on the activation of microglia in cortex (A) and hippocampus (B) after DHCA was detected by immunofluorescence assay. TPL effectively inhibited microglial activation both in cortex (C) and hippocampus (D) after DHCA. Values were presented as x¯±s (n = 10). A difference with P < 0.05 was indicated statically significant. One-way ANOVA followed by Bonferroni's multiple comparison tests was performed to analyze differences between groups.