Research Paper Volume 13, Issue 1 pp 89—103

Further assessment of Salvia haenkei as an innovative strategy to counteract skin photo-aging and restore the barrier integrity

class="figure-viewer-img"

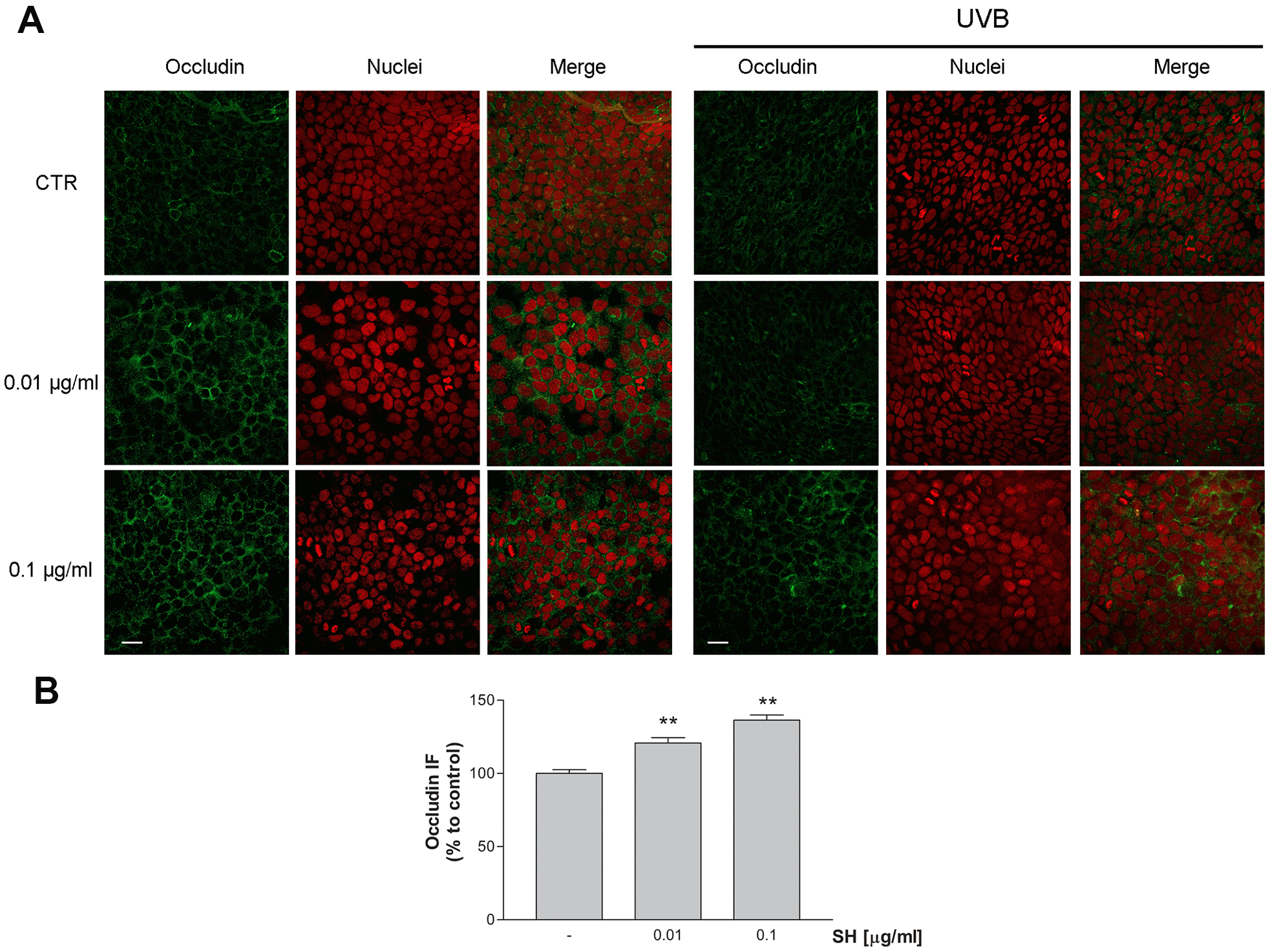
Figure 8. Effect of Salvia haenkei extract 0.01 and 0.1 μg/ml on occludin in HaCaT cells before and after exposure to UVB radiation (30KJ/m2). (A) Images were collected by confocal laser-scanning microscope LSM800 and software ZEN 2.1, magnification 60X and are representative of at least 3 experiments. Scale bar = 20μm. (B) Quantitative analysis of occludin fluorescence intensity (related to area) in cells treated with SH. Results are the mean ± SEM of 3-5 experiments. **p<0.01, treatment vs control.