Research Paper Volume 13, Issue 4 pp 5403—5414

RNF168 is highly expressed in esophageal squamous cell carcinoma and contributes to the malignant behaviors in association with the Wnt/β-catenin signaling pathway

class="figure-viewer-img"

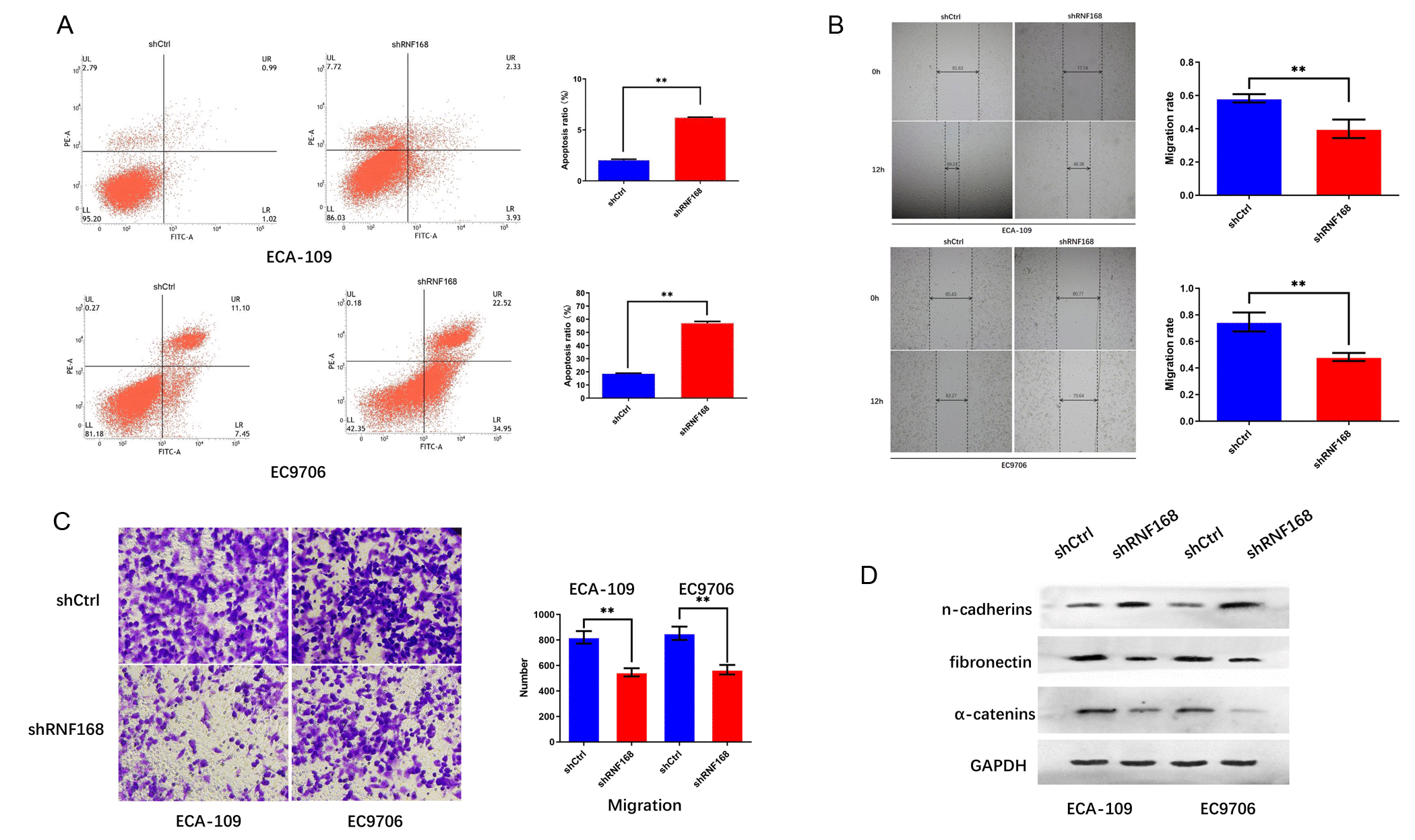
Figure 4. RNF168 knockdown inhibits apoptosis and migration of esophageal cancer cells. (A) Apoptosis of ECA-109 and EC9706 cells determined by flow cytometry after transduction with shCtrl or ShRNF168 lentiviruses; (B) and (C) migration capacity of the cells measured by the scratch assay (width in μm) and the transwell assay; (D) Expression levels of n-cadherins, fibronectin and α-catenins determined by Western blot. Data are expressed as the mean ± SD of independent experiments. * p<0.05, ** P<0.01.