Research Paper Volume 13, Issue 2 pp 3101—3111

Sleep deprivation aggravates brain injury after experimental subarachnoid hemorrhage via TLR4-MyD88 pathway

class="figure-viewer-img"

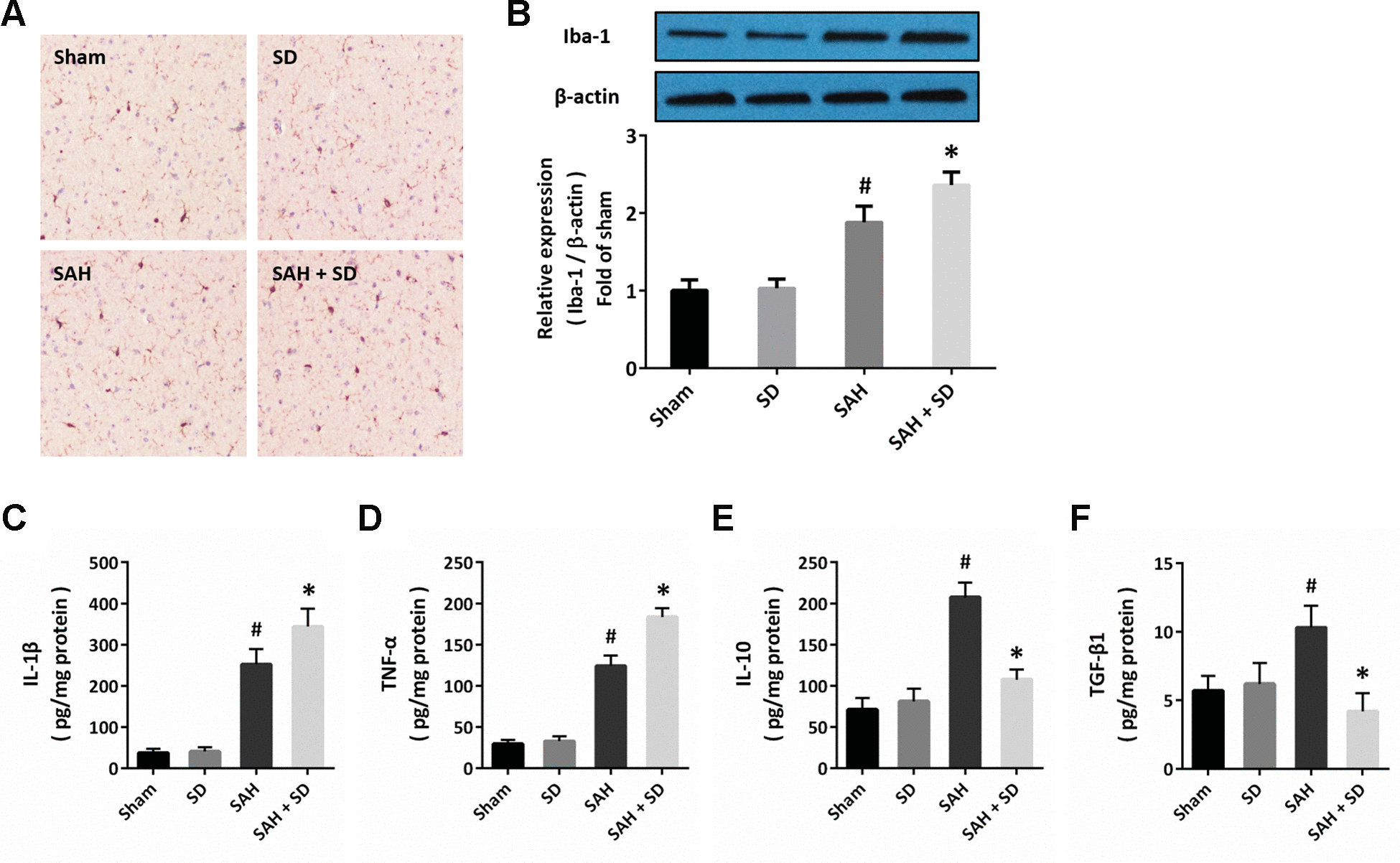
Figure 3. Sleep deprivation regulates neuroinflammation after SAH. (A) Cytochemistry assay shows that sleep deprivation increased the number of Iba-1 positive cells after SAH. (B) Western blot shows that sleep deprivation increased the expression of Iba-1 after SAH. (CF) ELISA shows that sleep deprivation increased the levels of IL-1β (C) and TNF-α (D), but decreased the levels of IL-10 (E) and TGF-β1 (F) after SAH in rats. The data was represented as means ± SEM. #p < 0.05 vs. Sham group and *p < 0.05 vs. SAH group.