Research Paper Volume 13, Issue 4 pp 5845—5857

Down-regulation of estrogen-related receptor alpha (ERRα) inhibits gastric cancer cell migration and invasion in vitro and in vivo

class="figure-viewer-img"

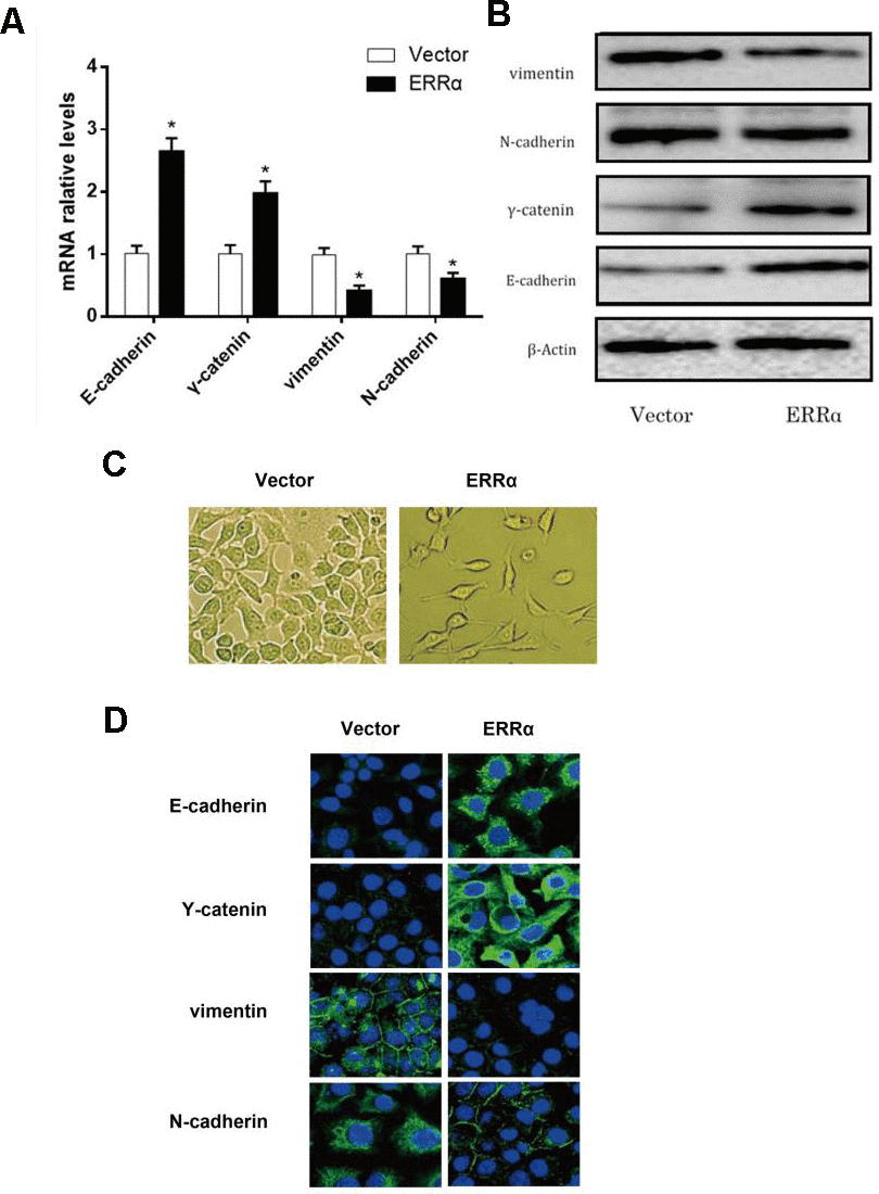
Figure 7. mRNA level and protein level of the EMT pathway related genes determined by qRT-PCR, western blot and fluorescence staining. (A) mRNA expression level of E-cadherin, γ-catenin, N-cadherin and vimentin; (B) Protein expression level of E-cadherin, γ-catenin, N-cadherin and vimentin. (C) morphology of cells undergoing EMT; (D) Fluorescence staining of E-cadherin, Y-catenin, vimentin, and N-cadherin. *P<0.05.