Research Paper Volume 13, Issue 4 pp 5858—5874

GABARAP suppresses EMT and breast cancer progression via the AKT/mTOR signaling pathway

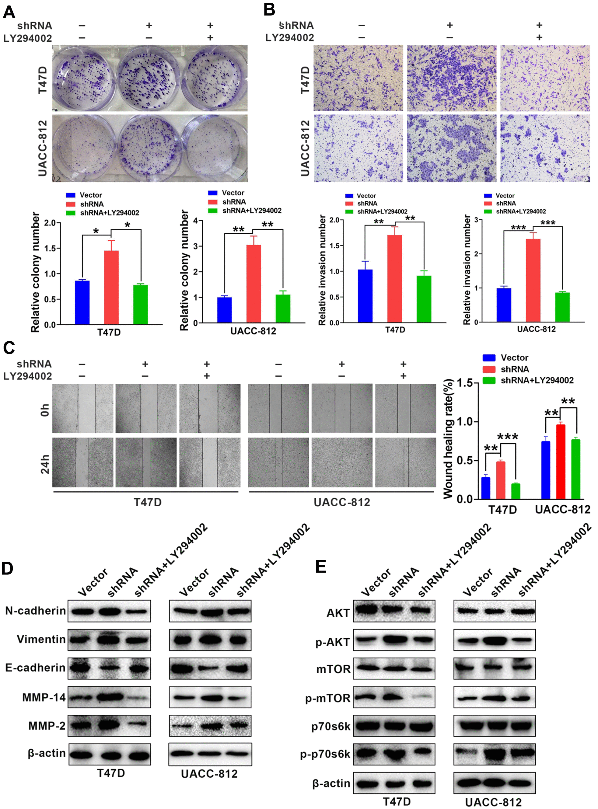
class="figure-viewer-img"

Figure 4. LY-294002 (AKT pathway inhibitor) reverses GABARAP-inhibited proliferation, invasion, migration and EMT. (A) Colony-forming efficiency was assessed in T47D-Vector, T47D-shRNA, T47D-shRNA cells incubated with LY-294002, UACC-812-vector, UACC-812-shRNA, and UACC-812-shRNA cells incubated with LY-294002. P values were calculated using Student’s t-test. (B) Invasion assays were performed in the indicated cells. P values were calculated using Student’s t-test. (C) Migration assays were performed in the indicated cells. P values were calculated using Student’s t-test. (D) Western blot analyses were used to detect the expression levels of E-cadherin, N-cadherin, vimentin, MMP2 and MMP14 in the indicated cells. β-actin was used as an internal control. (E) Western blot analyses were used to detect the expression levels of p-AKT, AKT, p-mTOR, mTOR, p-p70s6k and p70s6k in the indicated cells. Cells were lysed using RIPA lysis buffer containing protease inhibitors and a phosphorylase inhibitor cocktail to obtain protein. β-actin was used as an internal control. Experiments were performed at least three times. The data are expressed as the mean ± SEM. P values were calculated using Student’s t-test. (*P < 0.05; **P < 0.01; ***P < 0.001; ****P < 0.0001).