Research Paper Volume 13, Issue 4 pp 5875—5891

Blockade of Indoleamine 2, 3-dioxygenase 1 ameliorates hippocampal neurogenesis and BOLD-fMRI signals in chronic stress precipitated depression

class="figure-viewer-img"

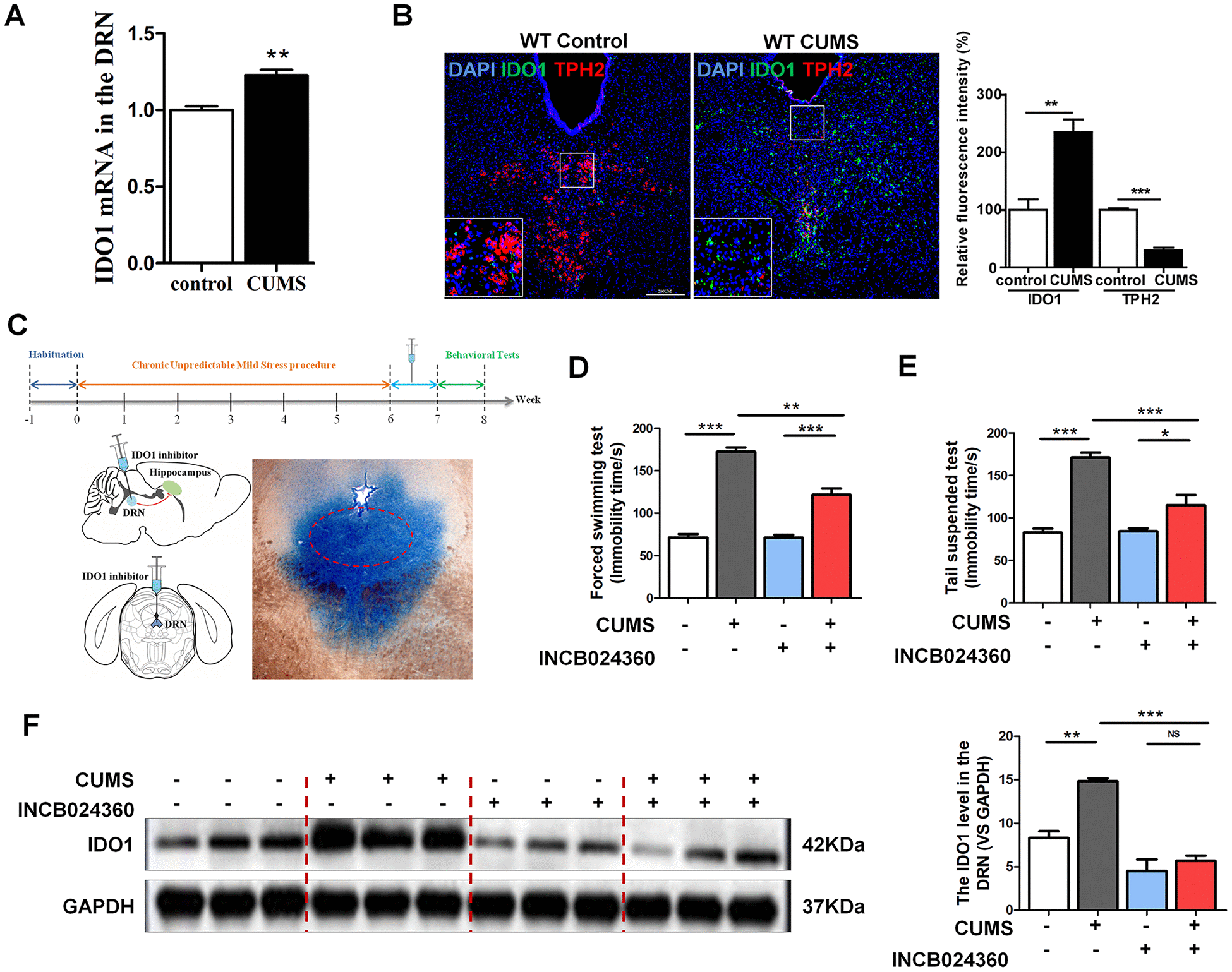
Figure 2. DRN was a region potentially regulated by IDO1 in depression. (A) Quantitative real-time PCR analysis of IDO1 in the DRN. (B) Immunofluorescence analysis of IDO1(green) and TPH2(red) in DRNs of control and CUMS groups (scale bar 200 μm). (C) Schema for CUMS schedule, IDO1 inhibitor (INCB024360) injection and behavioral experiments. (D) Time immobile in the forced swim assay. (E) Time spent immobile in tail suspension assay. (F) Western blot analysis of the expressions of IDO1 in the DRN after in situ injection with INCB024360. n = 6 mice/group. Bars represent mean±SEM. *p< 0.05, ** p< 0.01, *** p< 0.001.