Expression of Concern
This article is currently under investigation. We strongly recommend that this article is not cited until the investigation is completed.
Research Paper Volume 13, Issue 4 pp 5967—5985

Transfer of lncRNA UCA1 by hUCMSCs-derived exosomes protects against hypoxia/reoxygenation injury through impairing miR-143-targeted degradation of Bcl-2

class="figure-viewer-img"

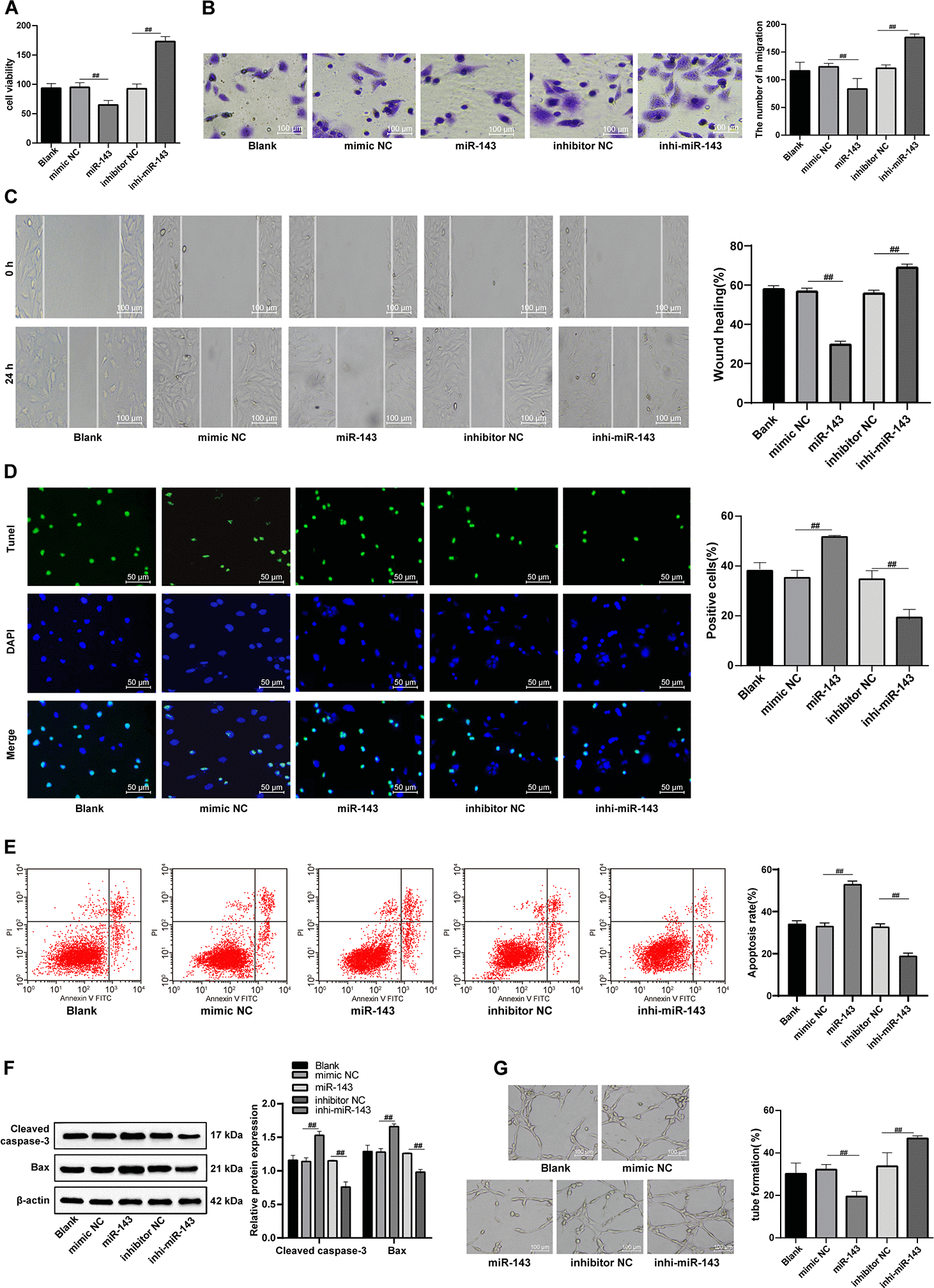
Figure 7. The hUCMSC-ex protects CMECs against H/R injury. (A) Viability of CMECs transfected with miR-143 mimic or inhibitor detected by CCK-8. (B) Invasion of CMECs transfected with miR-143 mimic or inhibitor assessed by Transwell assay. (C) Migration of CMECs transfected with miR-143 mimic or inhibitor evaluated by scratch test. (D) The number of TUNEL-positive CMECs transfected with miR-143 mimic or inhibitor. (E) Apoptotic rate of CMECs transfected with miR-143 mimic or inhibitor assessed by flow cytometry. (F) Expression of apoptosis-related proteins Cleaved caspase3 and Bax in CMECs transfected with miR-143 mimic or inhibitor measured by Western blot assay. (G). Tube formation in CMECs transfected with miR-143 mimic or inhibitor.*p < 0.05, vs. the control group; #p < 0.05, vs. the H/R group. All experiments were repeated 3 times. Data in panel (F) were analyzed with two-way ANOVA, and data in other panels were analyzed with one-way ANOVA, followed by Tukey’s multiple comparisons test.