Priority Research Paper Volume 13, Issue 4 pp 4747—4777

Insights into epithelial cell senescence from transcriptome and secretome analysis of human oral keratinocytes

class="figure-viewer-img"

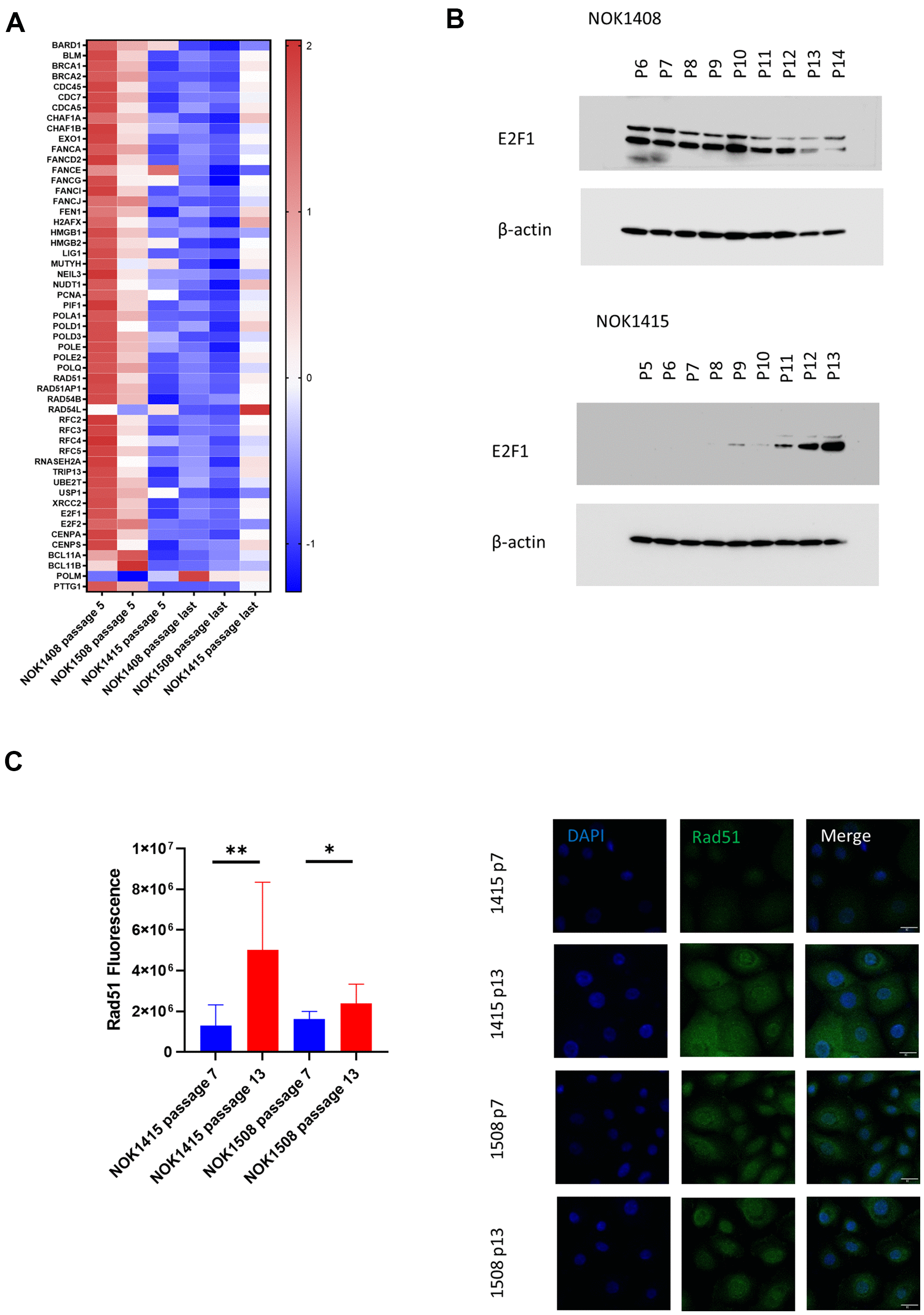
Figure 3. Unbiased, global RNA-sequencing. (A) Heat map by donor of DNA repair genes. Z-scores for genes involved in DNA repair whose mRNA was significantly downregulated (adj. p-value < 0.05 comparing last passage to passage 5) for the two female donors plus polymerase μ (second from bottom), which was significantly upregulated. (B) Immunoblotting for E2F1. Protein decreases with senescence for a female donor (Donor 1408), but increases for male donor (Donor 1415). (C) Change with senescence in Rad51 IF. Quantification (left, p-values determined using two-tailed t-test) and representative images (right).