Research Paper Volume 13, Issue 5 pp 7627—7643

Nicotine exacerbates atherosclerosis through a macrophage-mediated endothelial injury pathway

class="figure-viewer-img"

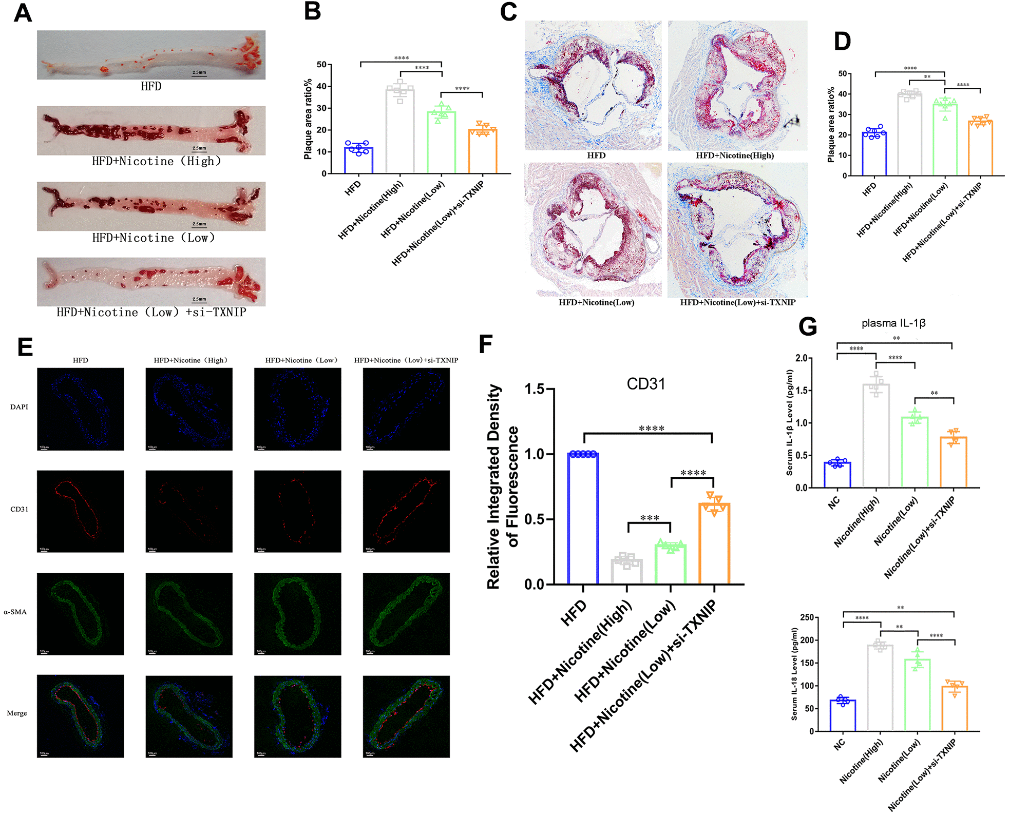
Figure 5. Nicotine exacerbates endothelial injury and atherosclerosis. (A, B) ApoE(-/-) mice fed a HFD and different concentrations of nicotine for 12 weeks, atherosclerotic lesion areas in the longitudinal-section of the aorta were estimated by Oil Red O staining (*P < 0.05, **P < 0.01, ***P < 0.001, ****P < 0.0001, n=6). (C, D) Atherosclerotic lesion areas in the cross-sections of the aortic root were estimated by Oil Red O staining (*P < 0.05, **P < 0.01, ***P < 0.001, ****P < 0.0001, n=6). (E, F) Vascular endothelium integrity of the brachiocephalic trunk cross-section was estimated through CD31 fluorescence intensity, with the degree of endothelial injury indicated by a lower fluorescence intensity (*P < 0.05, **P < 0.01, ***P < 0.001, ****P < 0.0001, n=5). (G) IL-1β and IL-18 from the plasma of ApoE(-/-) mice fed a HFD and different concentrations of nicotine for 12 weeks were analyzed (*P < 0.05, **P < 0.01, ***P < 0.001, ****P < 0.0001, n=5).