Research Paper Volume 13, Issue 6 pp 8762—8776

An immunoscore nomogram for predicting survival in patients with oesophageal cancer

class="figure-viewer-img"

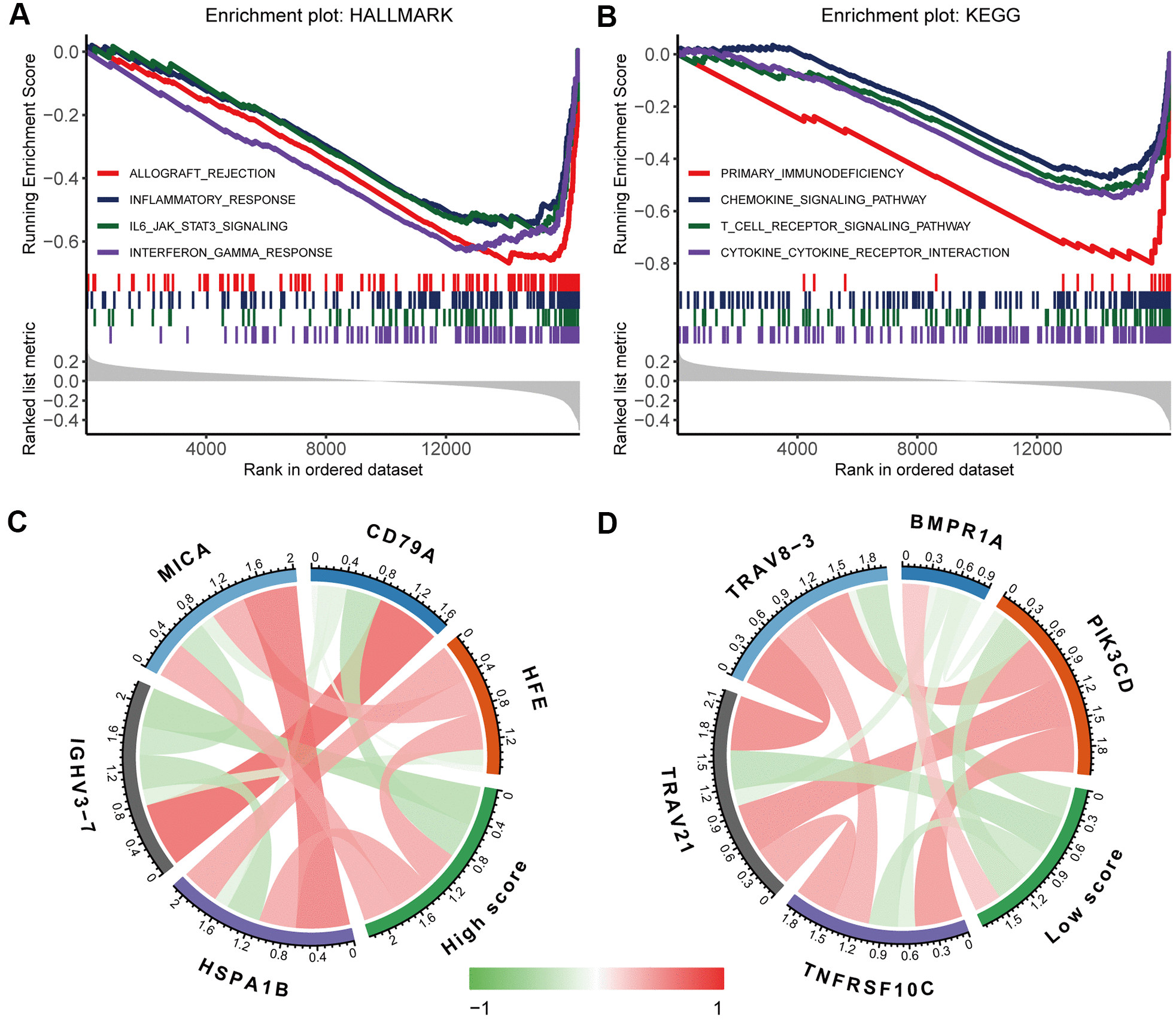
Figure 7. Biological functions underlying the immunoscore. GSEA of (A) h.all.v7.1.symbols and (B) c2.cp.kegg.v7.1.symbols identified the most significant pathways and processes related to a low immunoscore. Correlation analysis of (C) a high immunoscore and (D) a low immunoscore with immune-related gene expression. The red line indicates a positive correlation, and the green line indicates a negative correlation. A darker colour corresponds to a stronger correlation.