Research Paper Volume 13, Issue 7 pp 9566—9581

miR-20b and miR-125a promote tumorigenesis in radioresistant esophageal carcinoma cells

class="figure-viewer-img"

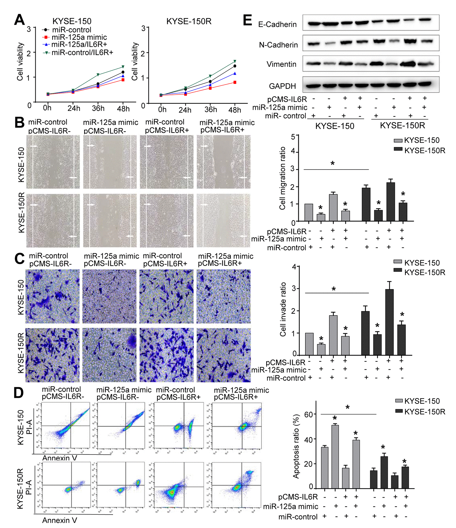
Figure 6. The effects of miR-125a and IL6R on KYSE-150 and KYSE-150R cells. KYSE-150 and KYSE-150R cells were transfected with miR-con or miR-125a mimic, or co-transfected with IL6R and miR-con/miR-125a mimic. (A) The cell proliferation assay was performed at the indicated time points. (B) Representative micrographs of cell migration assays (left) and the quantification (right). (C) Representative micrographs of cell invasion assays (left) and the quantification (right). (D) Representative micrographs of cell apoptosis assays (left) and the quantification (right). Data are shown as mean ± SD from three independent experiments. (E) Western blot analysis revealed that transfection of IL6R promoted the EMT process and co-transfection of miR-125a mimic and IL6R attenuated the EMT process. *P<0.05 by Student’s t-test.