Research Paper Volume 13, Issue 6 pp 8078—8094

Flotillin-2 promotes cell proliferation via activating the c-Myc/BCAT1 axis by suppressing miR-33b-5p in nasopharyngeal carcinoma

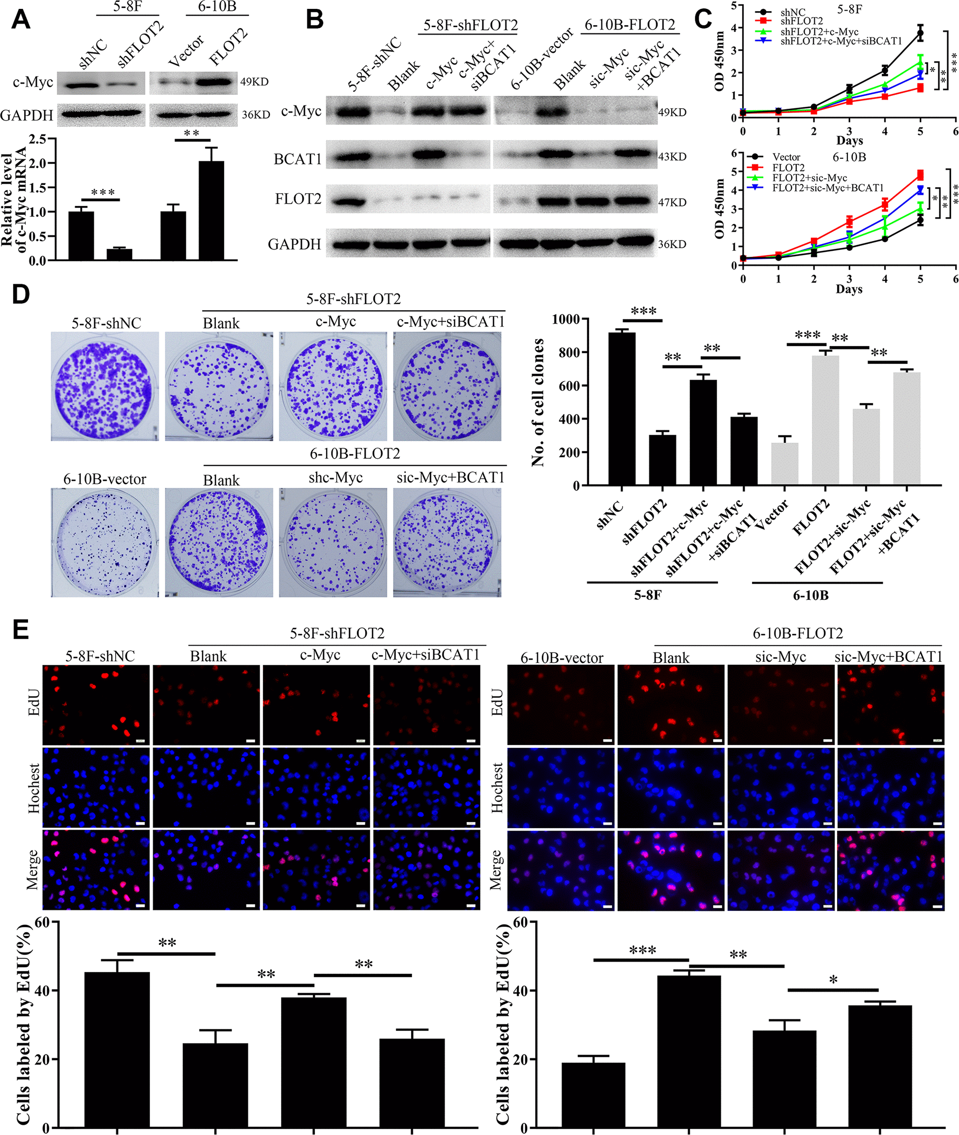
class="figure-viewer-img"

Figure 4. FLOT2 regulates BCAT1 and promotes cell proliferation via maintaining c-Myc in NPC. (A) Western blot and qPCR assays indicating the level of c-Myc mRNA and protein in 5-8F-shFLOT2, 6-10B-BCAT1 and control cells. (B) Western blot showing the level of c-Myc, BCAT1 and FLOT2 in 5-8F-shFLOT2, 5-8F-shFLOT2+c-Myc, 5-8F-shFLOT2+c-Myc+siBCAT1, 6-10B-BCAT1, 6-10B-FLOT2+sic-Myc, 6-10B-FLOT2+sic-Myc+BCAT1, and control cells. (CE) CCK-8, plate clone formation, and EdU assays showing the growth and proliferation abilities of 5-8F-shFLOT2, 5-8F-shFLOT2+c-Myc, 5-8F-shFLOT2+c-Myc+siBCAT1, 6-10B-BCAT1, 6-10B-FLOT2+sic-Myc, 6-10B-FLOT2+sic-Myc+BCAT1, and control cells. *, P <0.05, **, P < 0.01, ***; P < 0.001.