Research Paper Volume 13, Issue 7 pp 9766—9779

lncRNA OGFRP1 promotes tumor progression by activating the AKT/mTOR pathway in human gastric cancer

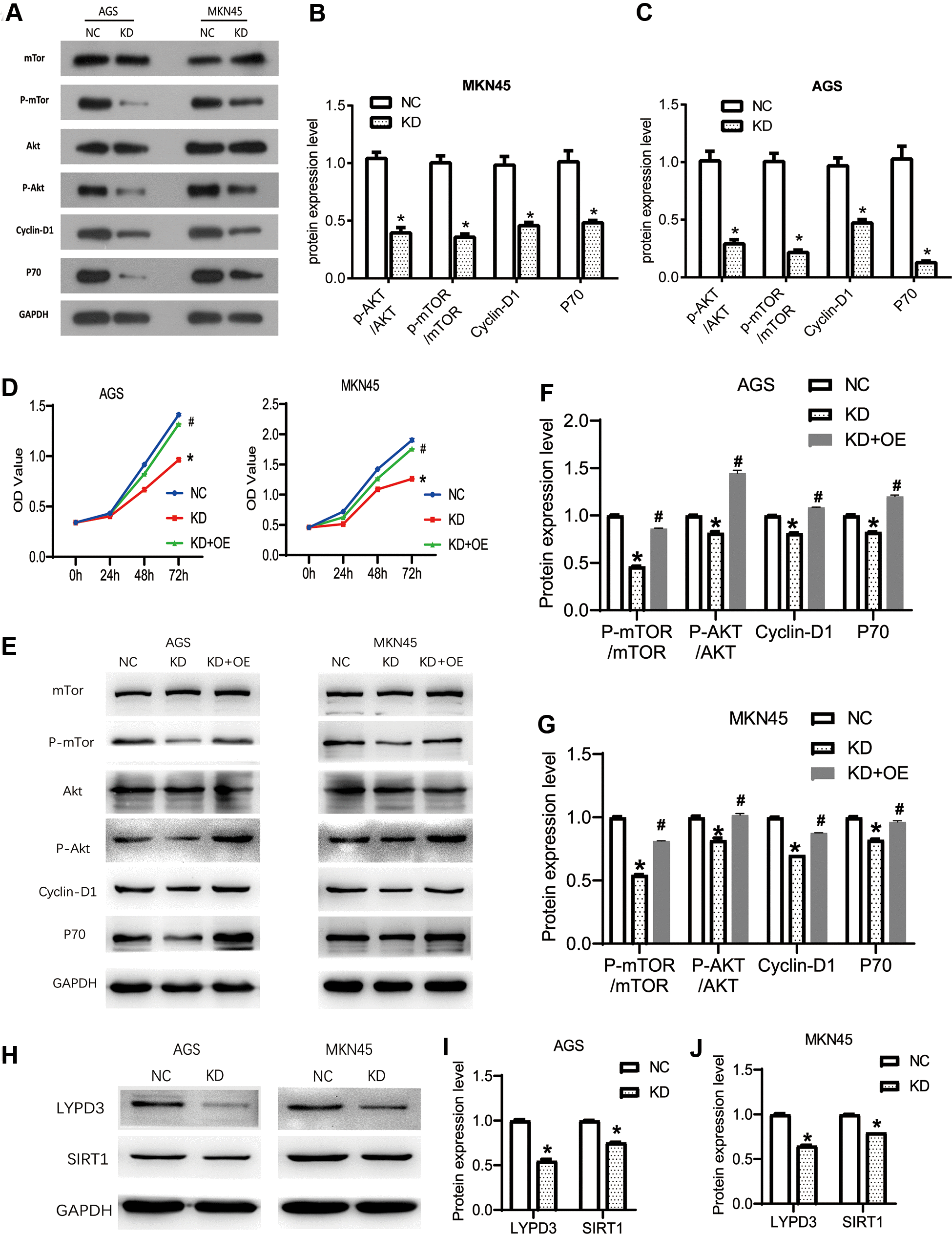
class="figure-viewer-img"

Figure 6. The knockdown of OGFRP1 inhibited tumor progression by activating the AKT/mTOR pathway in human gastric cancer cells. (A) The activities of AKT/mTOR pathway-related proteins were analyzed using western blot. Statistical analysis of protein expression levels in MKN45 (B) and AGS (C) cells were performed using the t-test. (D) OGFRP1 overexpression plasmid was transfected into OGFRP1 knockdown cells (KD+OE group). CCK8 was performed to detect the proliferation of MKN45 and AGS cells. (E) The levels of AKT/mTOR pathway-related proteins were detected by western blot in AGS (F) and MKN45 (G) cells. (H) The expression levels of LYPD3 and SIRT1 were detected by western blot in AGS (I) and MKN45 (J) cells. *P<0.05.