Research Paper Volume 13, Issue 6 pp 9056—9070

Transplantation of olfactory ensheathing cells promotes the therapeutic effect of neural stem cells on spinal cord injury by inhibiting necrioptosis

class="figure-viewer-img"

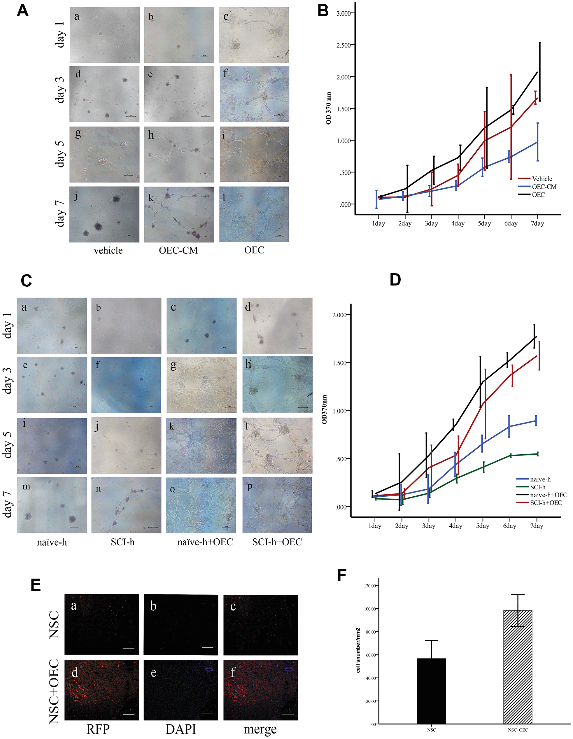
Figure 2. OECs promote NSC survival in the SCI microenvironment. (A) In vitro, the morphologies of the cells were observed under an inverted microscope. Scale bar: 100 μm; (B) The proliferation rates of NSCs assessed via MTT assays (mean ± SEM; two-way ANOVA, error bar: 95% CI). (C) Effects of OECs on NSC proliferation under SCI conditions observed under an inverted microscope. Scale bar: 100 μm; (D) The proliferation rates of NSCs assessed via MTT assays (mean ± SEM; two-way ANOVA, error bar: 95% CI). (E) In vivo, the survival of NSCs in different groups: (AC) NSC transplantation alone, where RFP-positive cells were NSCs. Scale bar: 100 μm. (DF) Transplantation of NSCs and OECs. Scale bar: 100 μm. (F) Quantification of the survival of RFP+ cells at two weeks after transplantation (means ± SEM, n=6; P<0.05, one-way ANOVA).