Research Paper Volume 13, Issue 8 pp 11135—11149

WTAP promotes myocardial ischemia/reperfusion injury by increasing endoplasmic reticulum stress via regulating m6A modification of ATF4 mRNA

class="figure-viewer-img"

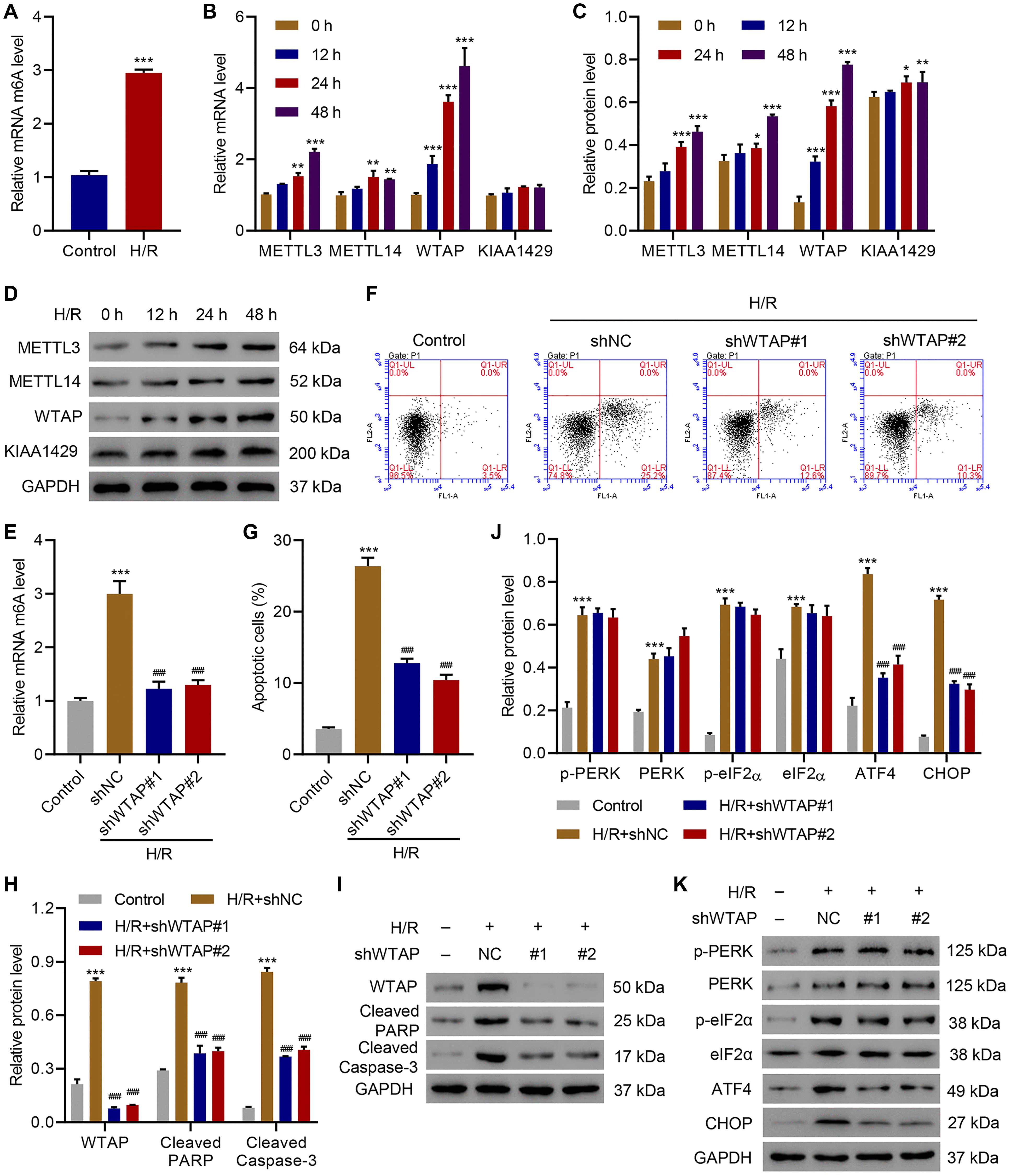
Figure 1. WTAP knockdown inhibits H/R-induced injury. (A) The m6A levels in H/R AC16 cells. (B–D) Expression of METTL3, METTL14, WTAP and KIAA1429 in AC16 cells after H/R treatment for indicated time courses. (E) The m6A levels in AC16 cells transduced with WTAP shRNA and treated with H/R for 48 h were measured by ELISA. (F, G) Cell apoptosis and (H–K) protein levels of WTAP, cleaved PARP, Cleaved Caspase-3, p-PERK, PERK, p-eIF2α, eIF2α, ATF4 and CHOP in AC16 cells transduced with WTAP shRNA and treated with H/R for 48 h were measured by flow cytometry and Western blotting, respectively. All experiments were repeated at least three times, and data are represented as mean ± SD. *P < 0.05, **P < 0.01, ***P < 0.001 vs control (untreated) or 0 h. ###P < 0.001 vs H/R+shNC.