Research Paper Volume 13, Issue 10 pp 13626—13643

E2F2 inhibition induces autophagy via the PI3K/Akt/mTOR pathway in gastric cancer

class="figure-viewer-img"

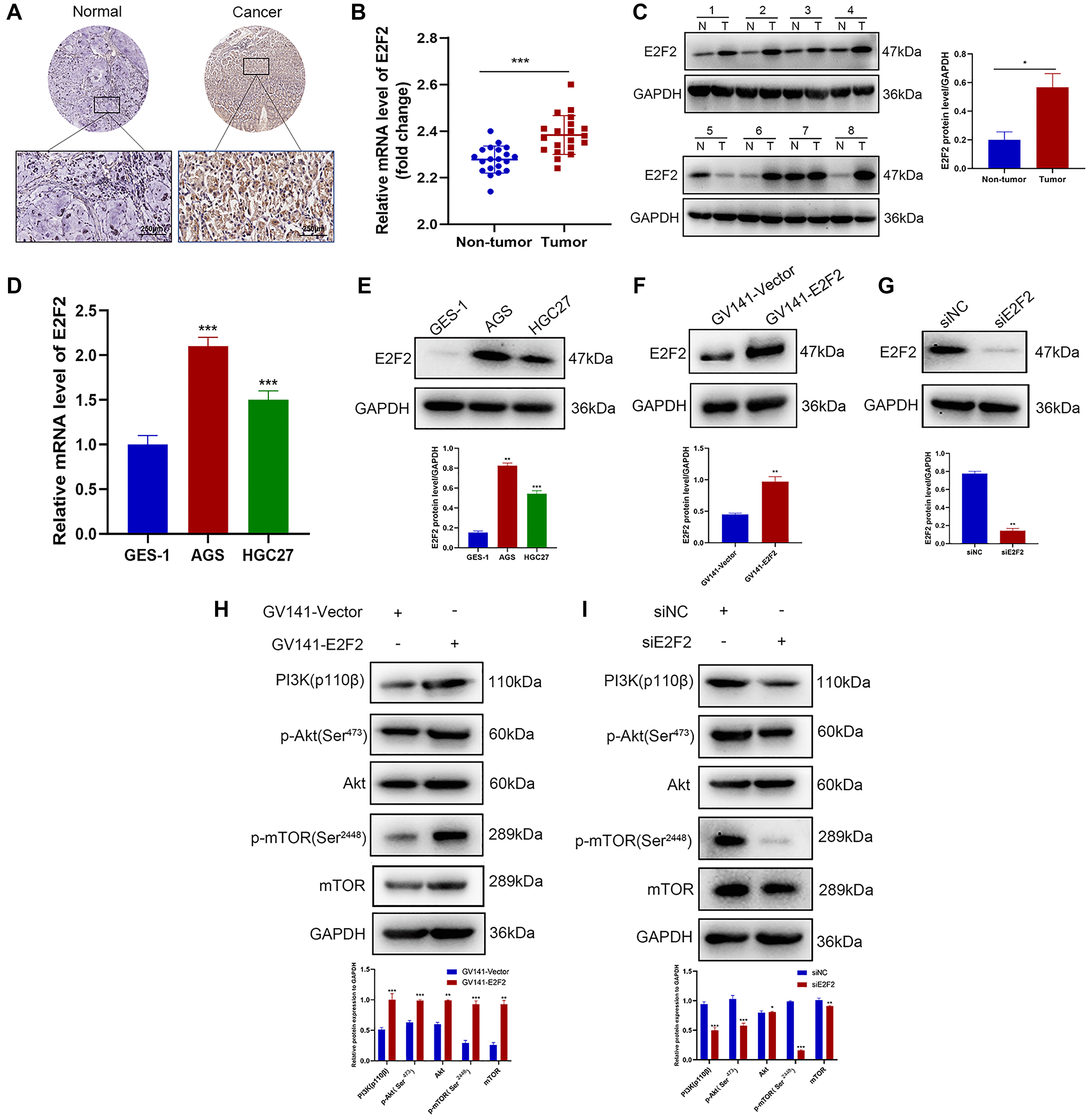
Figure 6. E2F2 is a regulator of the PI3K/Akt/mTOR pathway. (A) Representative images of E2F2 TMA analysis in GC tissues and adjacent tissues. Scale bar, 250 μm. (B) Quantitative PCR (qPCR) analysis of E2F2 mRNA expression in GC and nontumor gastric tissues in our patient cohort. E2F2 mRNA expression levels were normalized to glyceraldehyde 3-phosphate dehydrogenase (GAPDH) expression levels (n = 20 per group). (C) Western blotting analysis of E2F2 protein expression in GC (T) and nontumor gastric tissues (N). E2F2 protein expression levels were normalized to β-actin expression levels (n = 8 per group). (D) qPCR analysis of E2F2 basal mRNA expression in three cell lines. E2F2 mRNA expression levels were normalized to GAPDH expression levels. (E) Western blotting analysis of E2F2 basal protein expression in the three cell lines; β-actin was used as a loading control. (F) Western blotting analysis of E2F2 protein expression in HGC27 cells transfected with GV141-Vector or GV141-E2F2 for 24 h. β-actin was used as a loading control. (G) Western blotting analysis of E2F2 protein expression in AGS cells transfected with siE2F2 for 24 h. β-Actin was used as a loading control. (H) Western blotting analysis of PI3K 110β, p-AKT, AKT, p-mTOR, and mTOR protein expression in HGC27 cells transfected with GV141-Vector or GV141-E2F2 for 24 h. β-Actin was used as a loading control. (I) Western blotting analysis of PI3K 110β, p-AKT, AKT, p-mTOR and mTOR protein expression in AGS cells transfected with siNC or siE2F2 for 24 h. β-Actin was used as a loading control. Data are presented as the mean ± S.D. from three independent experiments. *P < 0.05, **P < 0.01, ***P < 0.001.