Research Paper Volume 13, Issue 8 pp 12099—12112

Development of a prognostic index and screening of prognosis related genes based on an immunogenomic landscape analysis of bladder cancer

class="figure-viewer-img"

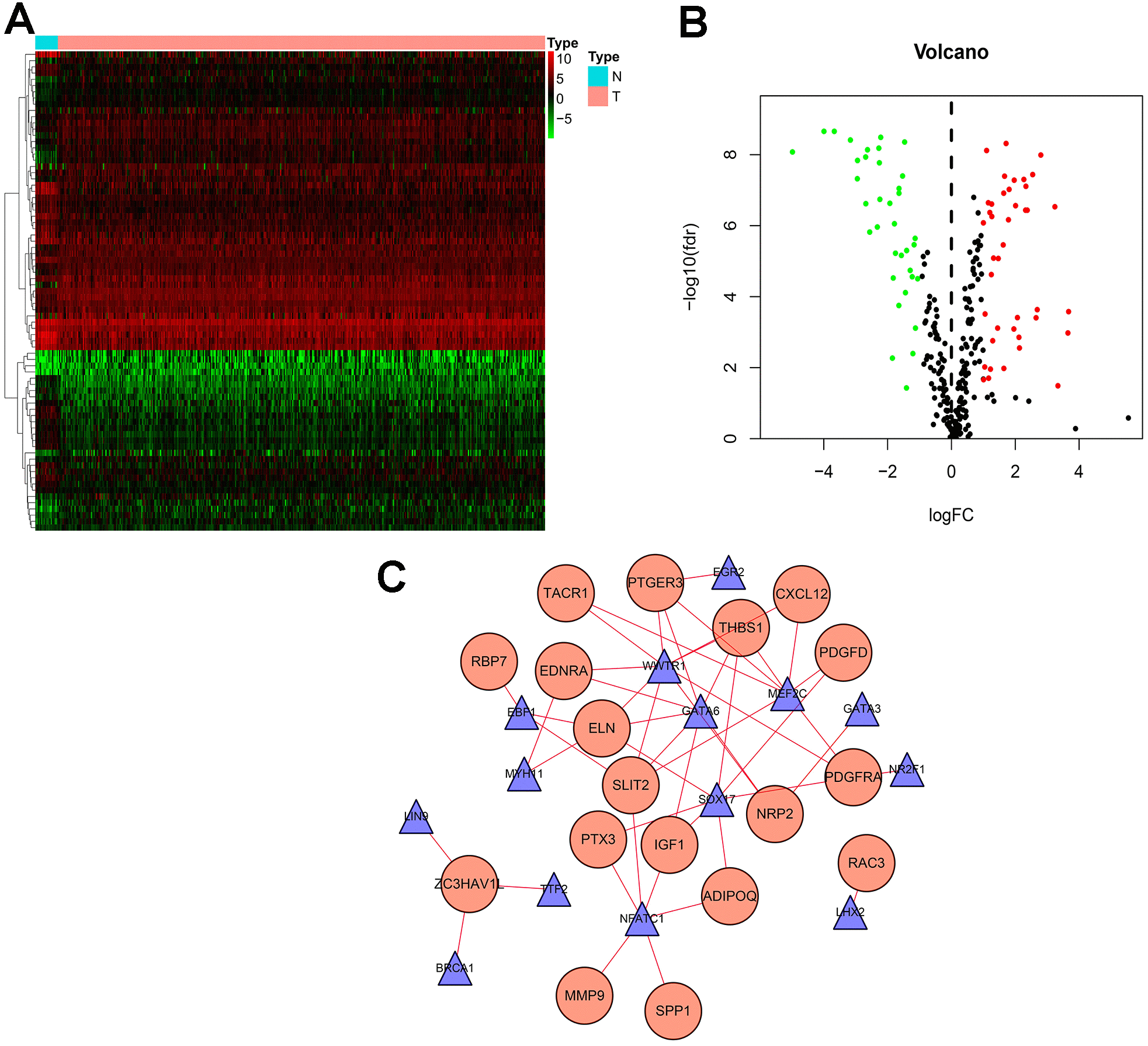
Figure 3. Transcription factor (TF) regulatory network. Differentially expressed TFs in the DEGs between BLCA samples and normal samples. (A) The heatmap and (B) volcano plot of differentially expressed TFs. (C) In the-mediated regulatory network, triangles represent TFs; circles represent IRGs.