Research Paper Volume 13, Issue 8 pp 12129—12142

Long noncoding RNA DLGAP1-AS1 promotes the progression of glioma by regulating the miR-1297/EZH2 axis

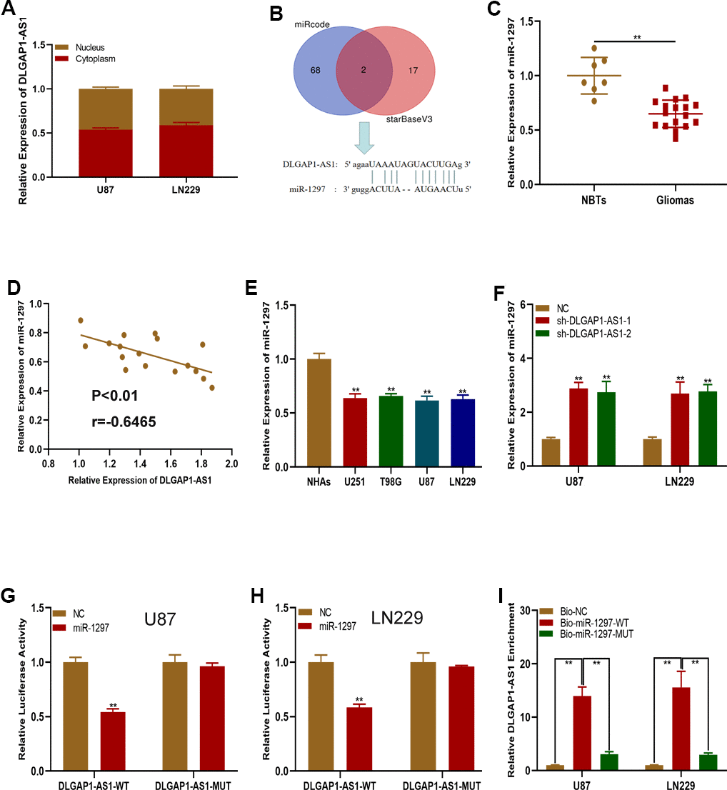
class="figure-viewer-img"

Figure 4. DLGAP1-AS1 functions as a sponge of miR-1297. (A) qRT-PCR assays showed the expression of DLGAP1-AS1 in the cytoplasm and nucleus. (B) MiR-1297 was predicted as a target of DLGAP1-AS1 through online bioinformatic databases. (C) Expression of miR-1297 in normal brain tissues (n=7) and glioma tissues (n=17) based on qRT-PCR. (D) Pearson's correlation analysis indicated that there is negative regulation between DLGAP1-AS1 and miR-1297 in glioma tissues. (E) Expression of miR-1297 in normal human astrocytes and glioma cell lines based on qRT-PCR. (F) qRT-PCR analysis showed that miR-1297 was negatively regulated by DLGAP1-AS1. (G, H) Luciferase reporter assays showed that miR-1297 reduced the luciferase activity of DLGAP1-AS1-WT but not of DLGAP1-AS1-MUT. (I) RNA pull-down assays demonstrated that biotagged wild-type DLGAP1-AS1 was enriched for miR-1297, while the empty vector and biotagged mutant-type DLGAP1-AS1 were not. *p < 0.05, **p < 0.01.