Research Paper Volume 13, Issue 9 pp 13211—13224

Circular RNA Plek promotes fibrogenic activation by regulating the miR-135b-5p/TGF-βR1 axis after spinal cord injury

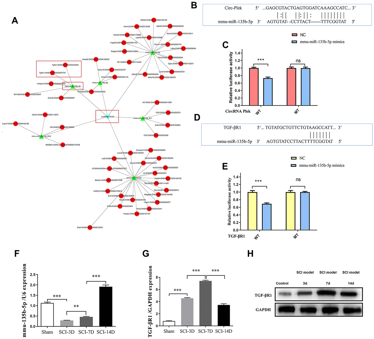
class="figure-viewer-img"

Figure 4. CircRNA/miRNA/mRNA network analysis. (A) The CircPlek/miR-135b-5p/TGF-βR1 axis was predicted (outlined in red). (B) An miR-135b-5p target site in CircPlek was predicted using TargetScan. (C) Relative luciferase expression of wild-type and mutant CircPlek bearing luciferase vectors co-transfected with miR-135b expression vectors. (D) A predicted miR-135b-5p target site in the 3′UTR of TGF-βR1. (E) Relative luciferase expression of the wild-type and mutant TGF-βR1 UTR-bearing luciferase vectors co-transfected with miR-135b-5p expression vectors. (F) The relative expression of miR-135b-5p was measured in spinal tissues using qRT-PCR on days 3, 7, and 14 post-SCI. (G) The relative expression of TGF-βR1 was measured in spinal tissues using qRT-PCR on days 3, 7, and 14 post-SCI. (H) The relative expression of TGF-βR1 was measured in spinal tissues using western blotting on days 3, 7, and 14 post-SCI. Data are expressed as means ± standard deviations. **p < 0.01, ***p < 0.001.