Research Paper Volume 13, Issue 10 pp 14078—14087

Circular RNA ABCB10 contributes to laryngeal squamous cell carcinoma (LSCC) progression by modulating the miR-588/CXCR4 axis

class="figure-viewer-img"

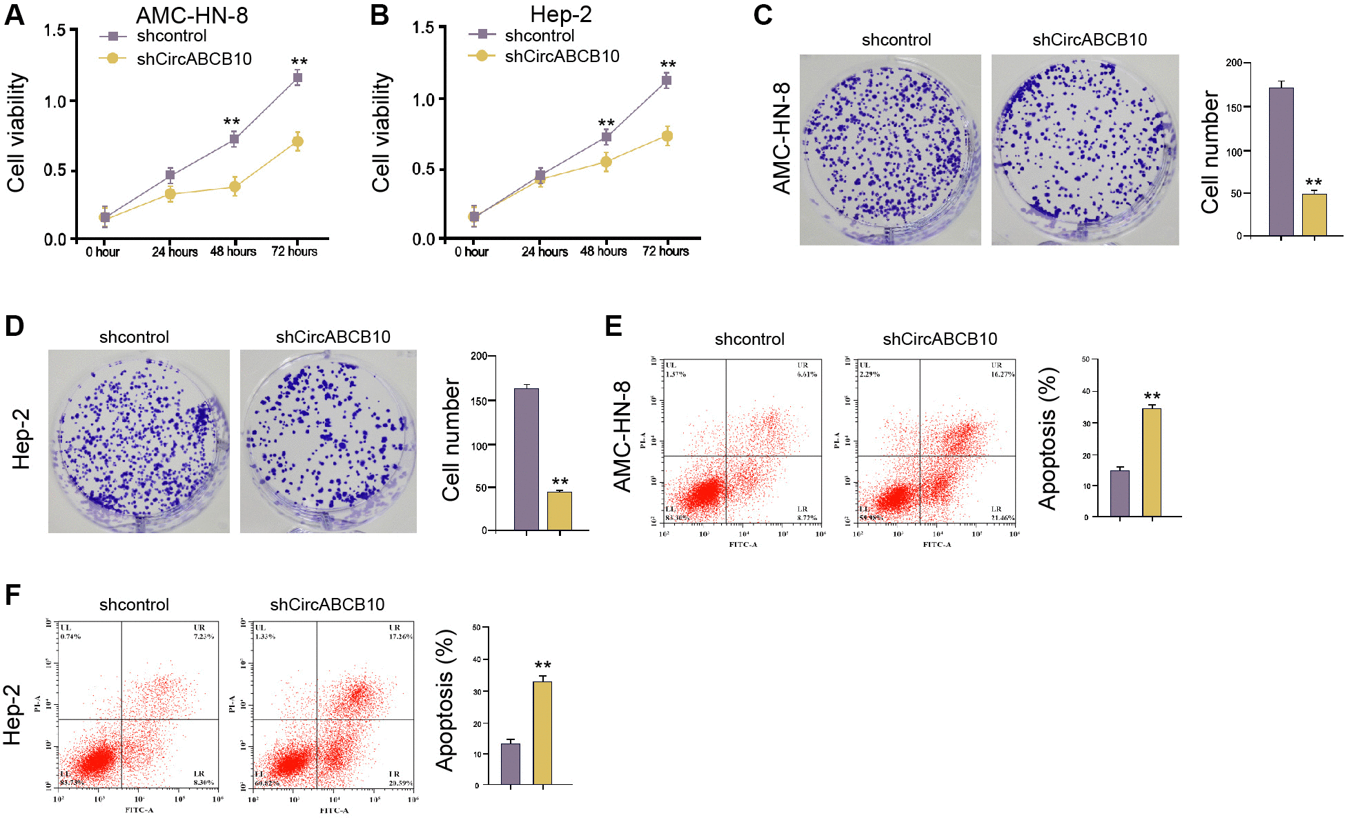
Figure 1. CircABCB10 promotes proliferation and inhibits apoptosis of LSCC cells. (AE) The AMC-HN-8 and Hep-2 cells were treated with control shRNA or circABCB10 shRNA. (A and B) The cell viability was tested by the MTT assays in the cells. (C and D) The cell proliferation was measured by the colony formation assays in the cells. (E and F) The cell apoptosis was analyzed by flow cytometry analysis in the cells. Data are presented as mean ± SD. Statistic significant differences were indicated: **P < 0.01.