Research Paper Volume 13, Issue 12 pp 16062—16071

PirB functions as an intrinsic suppressor in hippocampal neural stem cells

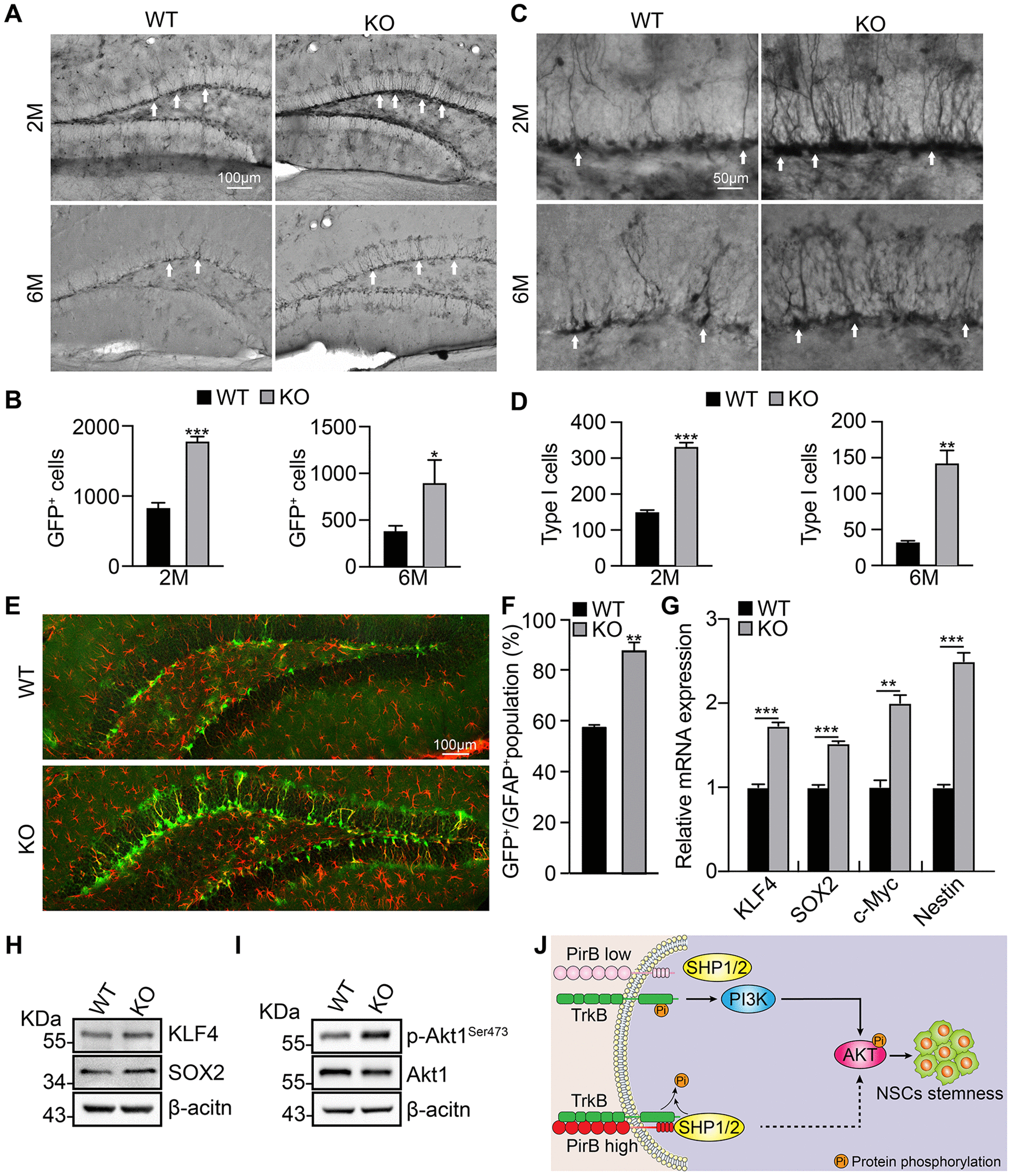
class="figure-viewer-img"

Figure 4. PirB depletion increases the NSC pool in vivo through Akt1 signaling. (AB) Neural stem/progenitor cell (GFP-expressing cell) number quantified in the dentate gyrus of mice over time. n ≥ 3. (CD) Type 1 cells (arrows) were increased in PirB-depleted mice compared with the wild-type control group; n ≥ 3. (EF) PirB knockout increased Type 1 early progenitors in 2-month-old mice. (Green: GFP-positive; red: GFAP positive); n ≥ 3. (G) qRT-PCR relative mRNA expression of KLF4, SOX2, c-MYC, and Nestin. (H) Increases in stemness marker genes KLF4 and Sox2 were verified by western blot. (I) Akt1 phosphorylation was increased upon PirB depletion as shown by western blot. (J) Working model for PirB in NSCs. PirB deficiency promotes Akt1 phosphorylation through reducing recruitment and binding of Src homology 2-containing protein tyrosine phosphatase (SHP)-1 and SHP-2 to inactivate TrkB. This results in constitutive activation of the Akt1 signaling pathway and increased NSC self-renewal. Means ± SEM, *P < 0.05; **P < 0.01; ***P < 0.001 by the t-test.