Research Paper Volume 13, Issue 12 pp 16267—16286

Long non-coding RNA HCP5 functions as a sponge of miR-29b-3p and promotes cell growth and metastasis in hepatocellular carcinoma through upregulating DNMT3A

class="figure-viewer-img"

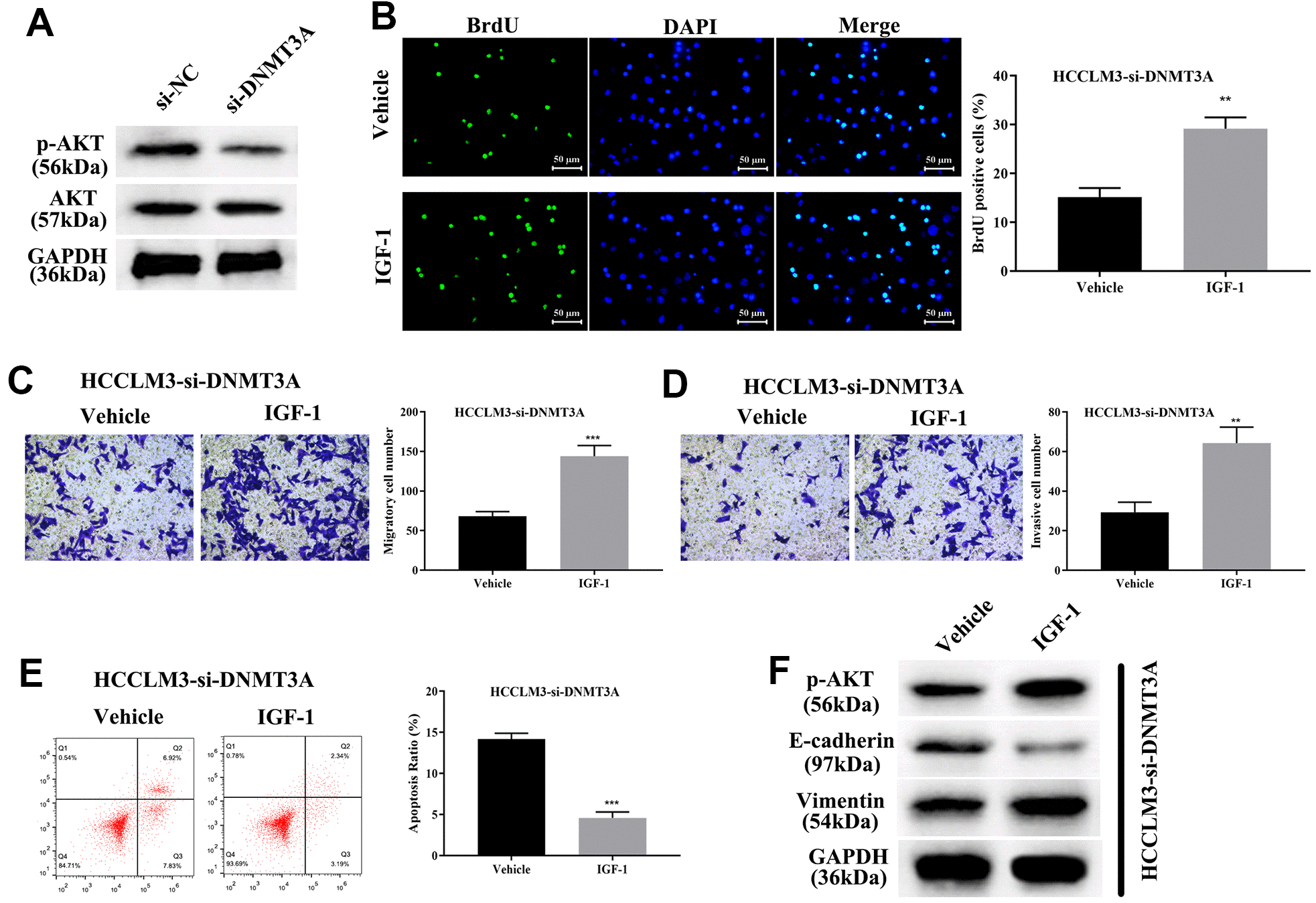
Figure 9. HCP5/miR-29b-3p/DNMT3A axis augments hepatocellular carcinoma progression by activating AKT phosphorylation. (A) Knockdown of DNMT3A decreases the phosphorylation of AKT. (B) Cell proliferation was augmented when treated with AKT activator IGF-1 (**p<0.01). (C, D) IGF-1 reverses cell migration and invasion that was decreased by down-regulation of DNMT3A (**p<0.01, ***p<0.001). (E, F) IGF-1 prevents cell apoptosis and activates the epithelial-mesenchymal transition (EMT) progress in HCCLM3-si-DNMT3A cells (***p<0.001).