Research Paper Volume 13, Issue 12 pp 16316—16340

Comprehensive signature analysis of drug metabolism differences in the White, Black and Asian prostate cancer patients

class="figure-viewer-img"

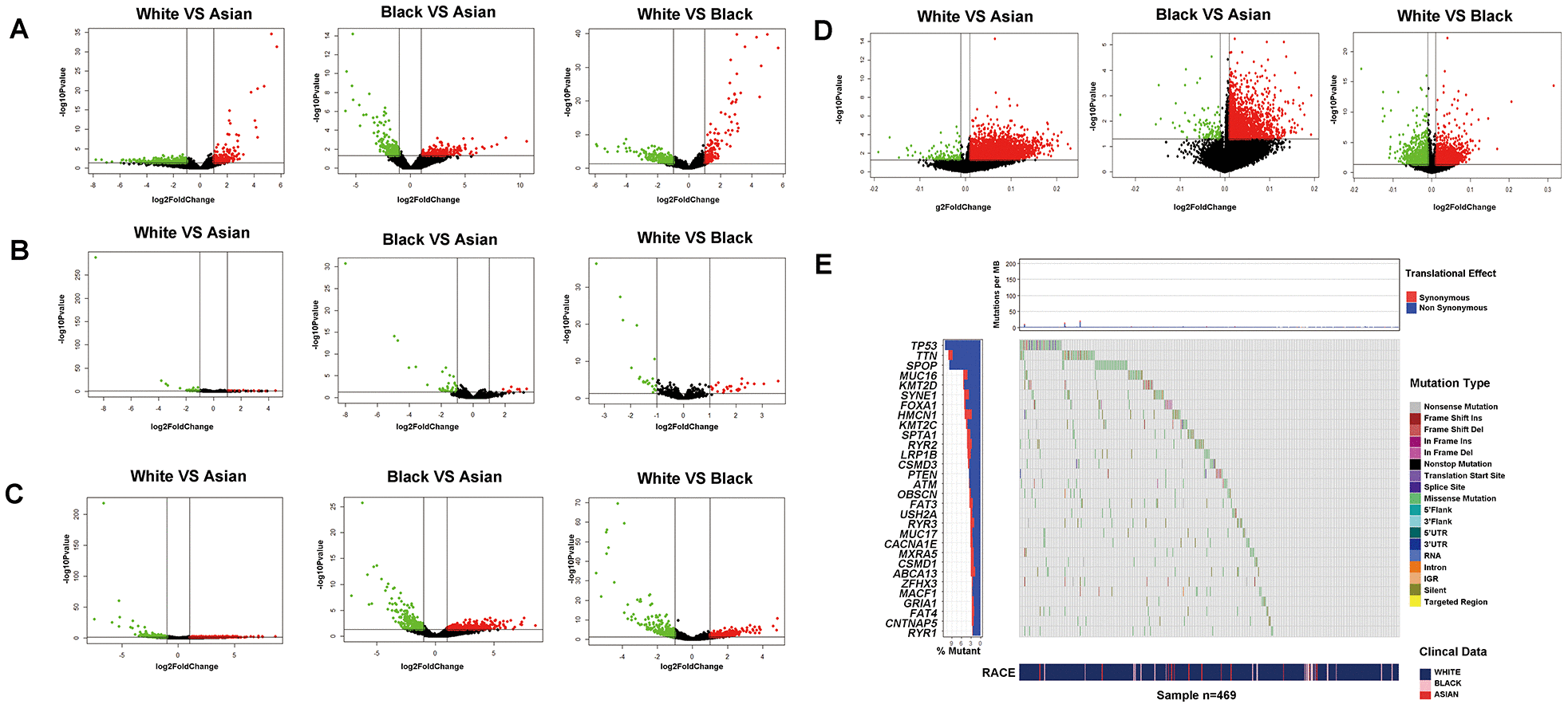
Figure 1. Transcriptomics, epigenome and SNPs difference analysis for PCa of different RACES. mRNA expression (A) miRNA expression (B) lncRNA expression (C) DNA methylation level (D) differential analysis for White people and Asian people, Black people and Asian people, White people and Black people, respectively. (E) SNPs status differential analysis (such as mutation rate, mutation type.ect) for White, Black and Asian people in TCGA patients.