Expression of Concern
This article is currently under investigation. We strongly recommend that this article is not cited until the investigation is completed.
Research Paper Volume 13, Issue 12 pp 16471—16484

LncRNA HCG11/miR-579-3p/MDM2 axis modulates malignant biological properties in pancreatic carcinoma via Notch/Hes1 signaling pathway

class="figure-viewer-img"

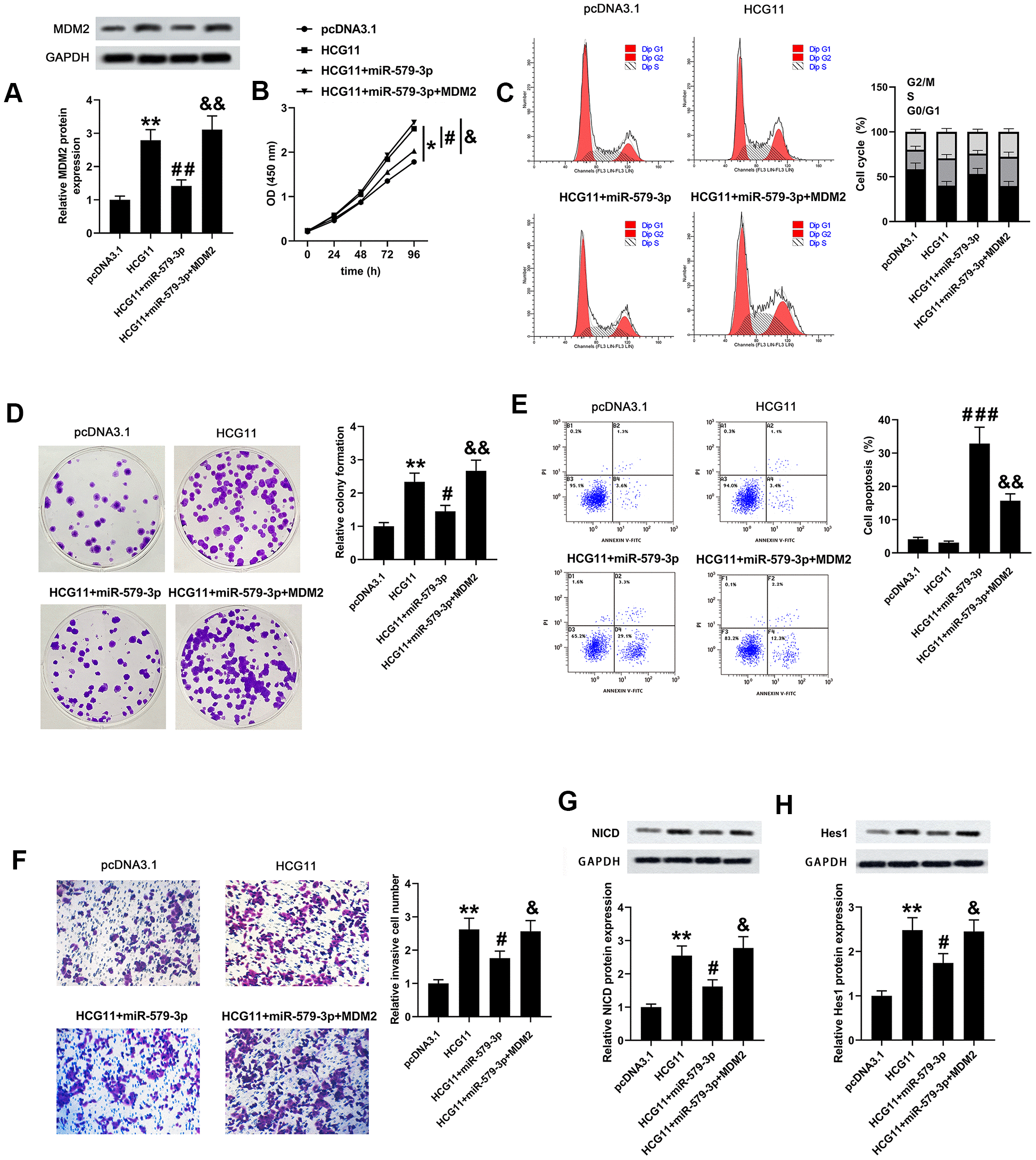
Figure 5. HCG11, miR-579-3p and MDM2 co-regulated the biological behaviors of pancreatic carcinoma cells partly by regulating Notch/Hes1 pathway. (A) MDM2 protein expression AsPC-1 cells was detected by western blotting assay after upregulation of HCG11, HCG11+miR-579-3p, or HCG11+miR-579-3p+MDM2. (BD) The OD values, cell cycle and clones number in AsPC-1 cells were analyzed by CCK-8, flow cytometry and colony formation assays when treatment with HCG11, HCG11+miR-579-3p, or HCG11+miR-579-3p+MDM2. (E) The apoptosis rates of AsPC-1 cells were determined by flow cytometry assay following HCG11, HCG11+miR-579-3p, or HCG11+miR-579-3p+MDM2 treatment. (F) The invaded number of AsPC-1 cells was estimated by Transwell chamber when treated by HCG11, HCG11+miR-579-3p, or HCG11+miR-579-3p+MDM2. (G, H) The protein expression levels of NICD and Hes1 in AsPC-1 cells were measured by western blotting assay after upregulation of HCG11, HCG11+miR-579-3p, or HCG11+miR-579-3p+MDM2. *p<0.05, **p<0.01 vs. pcDNA3.1, #p<0.05, ##p<0.01, ###p<0.001 vs. HCG11, &p<0.05, &&p<0.01 vs. HCG11+miR-579-3p.