Research Paper Volume 13, Issue 14 pp 18257—18273

The lncRNA H19/miR-541-3p/Wnt/β-catenin axis plays a vital role in melatonin-mediated osteogenic differentiation of bone marrow mesenchymal stem cells

class="figure-viewer-img"

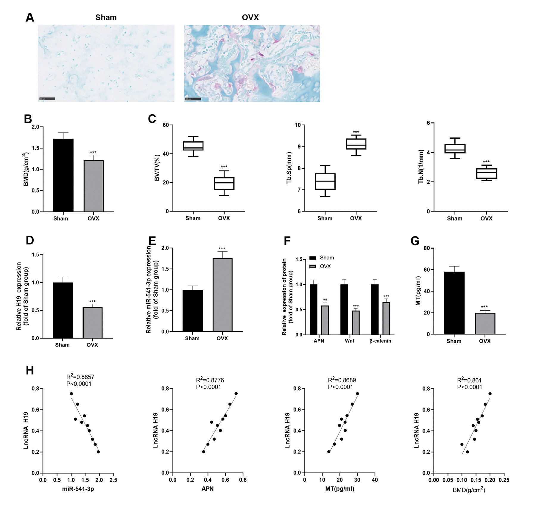
Figure 1. H19 and APN were down-regulated, while miR-541-3p was up-regulated in OP rats. (A) TRAP staining was performed to label osteoclasts. Scale: 50 μm. (B, C) Expression of BMD, BV/TV, Tb. SP and Tb.N in mandibular tissues of the OP rat model. (D, E) The levels of H19 and miR-541-3p in mandibular tissues of the OP rat model were examined by qRT-PCR. (F) WB was implemented to verify the protein levels of APN and Wnt/β-catenin in mandibular tissues of the OP rat model. (G) MT content in the caudal vein of the OP rat model was detected by ELISA. *** P < 0.001 (vs. the Sham group). (H) Person linear regression analysis was used to determine the correlation between H19 and miR-541-3p, APN, MT and BMD. R2 = 0.8857, P < 0.0001; R2 = 0.8776, P < 0.0001; R2 = 0.8689, P < 0.0001; R2 = 0.8610, P < 0.0001. Data were presented as mean ±SEM (n =10) and analyzed using one-way analysis of variance.