Research Paper Volume 13, Issue 15 pp 19317—19338

The deubiquitinase OTUD3 stabilizes ACTN4 to drive growth and metastasis of hepatocellular carcinoma

class="figure-viewer-img"

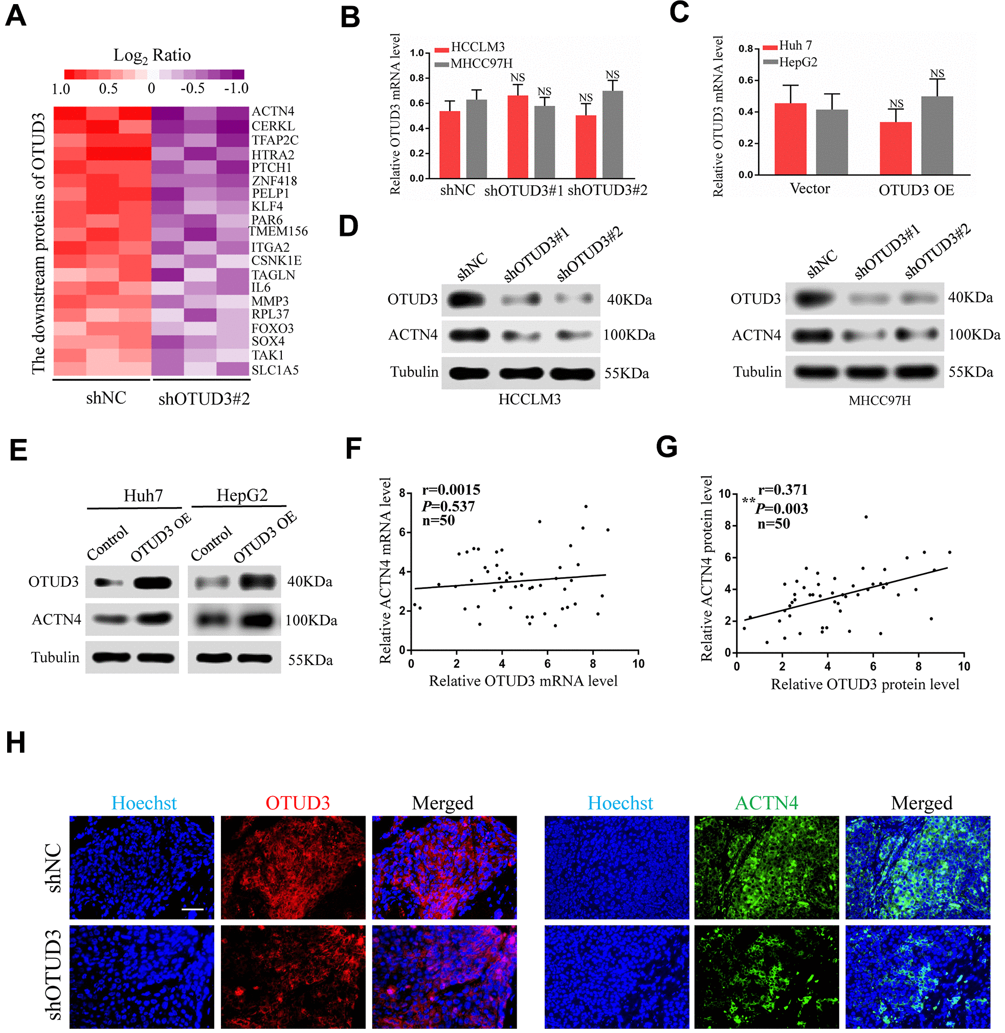
Figure 4. ACTN4 protein level is significantly correlated with OTUD3 expression in HCC. (A) Mass spectroscopic analysis listed the top 20 downregulated proteins with OTUD3 knockdown in HCCLM3 cells. (B) qRT-PCR analyses were used to detect ACTN4 mRNA levels in OTUD3 knockdown HCCLM3 and MHCC97H cells compared with the control group. (C) qRT-PCR analysis evaluating ACTN4 mRNA levels in OTUD3 upregulation Huh7 and HepG2 cells compared with the control group. (D) Western blot detecting ACTN4 protein expression in OTUD3 knockdown and the control HCCLM3 and MHCC97H cells. (E) Western blot showing ACTN4 protein expression in OTUD3 overexpression and the control Huh7 and HepG2 cells. (F) Scatter plots showed no significant correlations between OTUD3 and ACTN4 at the mRNA levels in 50 HCC tissues. (G) Scatter plots showed positive correlations between OTUD3 and ACTN4 at the protein levels in 50 HCC tissues. (H) Immunofluorescence staining of ACTN4 and OTUD3 in subcutaneously tumour of nude mice injected with HCCLM3 cells stably transfected shOTUD3 or shNC (n=6 per group; scale bar: 100μm; Magnification: 200X). The unpaired two-sided Student’s t test was used for comparing between two groups of equal variances. Error bars represent mean ± SD from three independent experiments. NS: not significant, **P< 0.01.