Research Paper Volume 13, Issue 14 pp 18482—18497

ZC3HAV1 promotes the proliferation and metastasis via regulating KRAS in pancreatic cancer

class="figure-viewer-img"

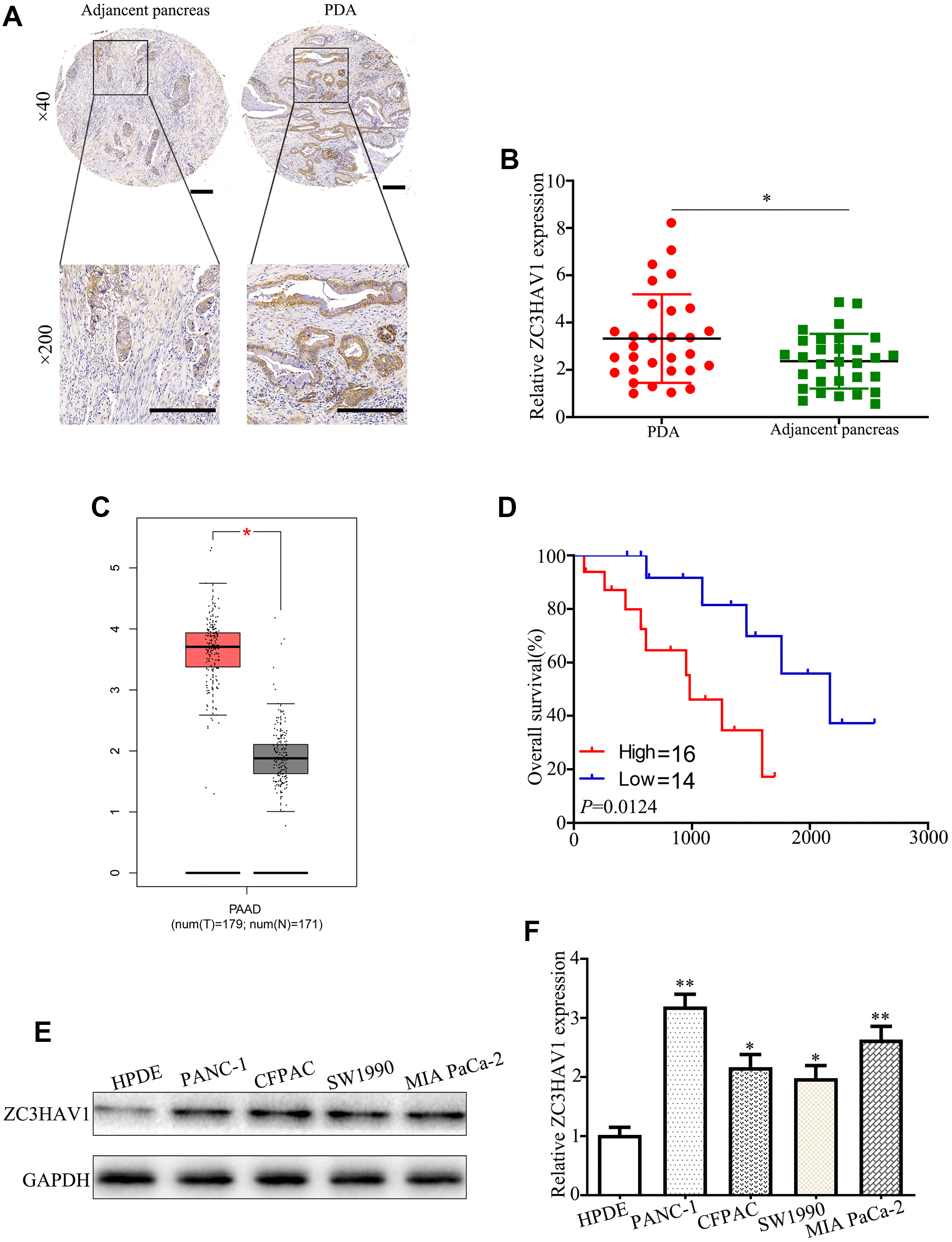
Figure 1. The associated expression of ZC3HAV1 was up-regulated in mankind PC tissues and cells and demonstrated poor prognosis. (A) Representative IHC images of ZC3HAV1 expression in PC tissues and matched adjacent non-tumor tissues (n=30) (scar bar: 50 μm). (B) Expression of ZC3HAV1 mRNA in 30 paired PC tissues and adjacent normal tissues was determined by qRT-PCR. (C) The expression of ZC3HAV1 in PC tissues and adjacent normal tissues built on the GEPIA database. (D) Kaplan-Meier survival curve generated in accordance to the ZC3HAV1 expression level. (E, F) The mRNA and protein expression of ZC3HAV1 in PC cell lines and in human pancreas ductal epithelial cell line (HPDE). Data appeared to be average ± SD, *P< 0.05, **P< 0.01.