Research Paper Volume 13, Issue 14 pp 18006—18017

Implication of integrin α2β1 in senescence of SK-Mel-147 human melanoma cells

class="figure-viewer-img"

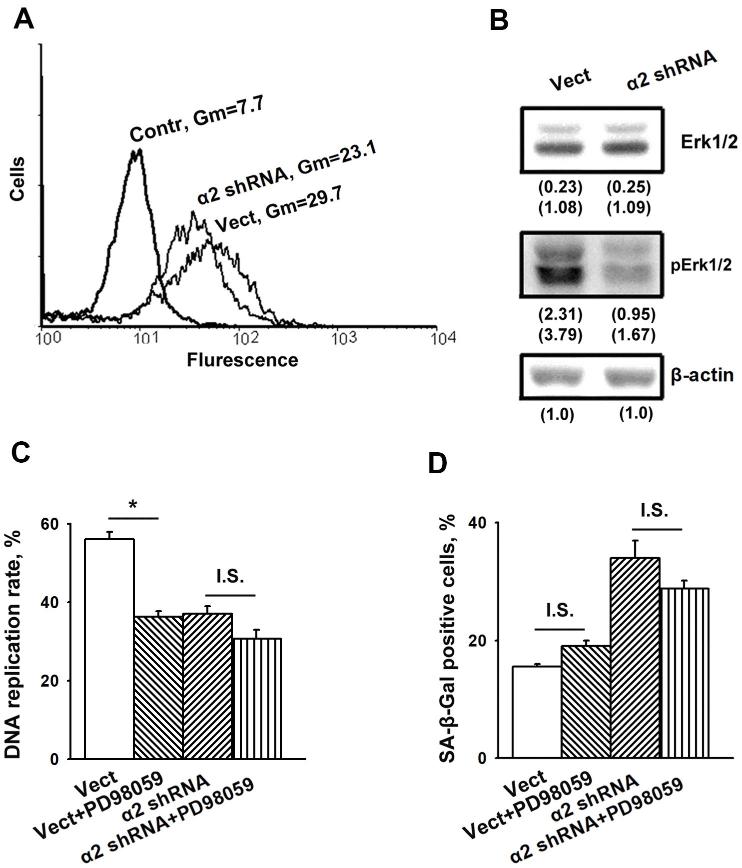
Figure 3. Inhibition of Erk protein kinase did not affect senescence of SK-Mel-147 melanoma cells. (A) FACS analysis of pErk expression. Cells transduced with the appropriate vectors were permeabilized using 100% methanol, probed with pErk mAb and FITC-conjugated anti-mouse IgG according to the manufacturer's protocol (Cell Signaling Tech, USA). Other designations are the same as in Figure 1. (B) Western-blotting of the cellular lysate proteins. The procedures were performed as described in Materials and Methods and the legend to Figure 1. Numbers below the bands indicate the protein band densities normalized against β-actin. Shown are representative blots. (C) Effect of Erk inhibition on the rate of DNA replication of SK-Mel-147 cells. Cells transduced with the appropriate vectors were incubated in serum-reduced medium, containing 25 μM Erk inhibitor PD98059 for 24 h, and treated as described in Materials and Methods. DNA replication was calculated as described in the Legend to Figure 1. The results of three independent experiments are shown (M ± SEM); *, ρ < 0.02; I.S., insignificant. (D) Effect of Erk inhibition on senescence of SK-Mel-147 cells depleted of α2β1. Cells transduced with the appropriate vectors were incubated overnight in serum-reduced medium, containing 25 μM Erk inhibitor PD98059 followed by SA-β-Gal staining. The results of three independent experiments are shown (M ± SEM). Vect, scramble shRNA transduced cells; α2 shRNA, α2 shRNA transduced cells. I.S., insignificant.