Research Paper Volume 13, Issue 14 pp 18718—18739

Endothelial microparticle-associated protein disulfide isomerase increases platelet activation in diabetic coronary heart disease

class="figure-viewer-img"

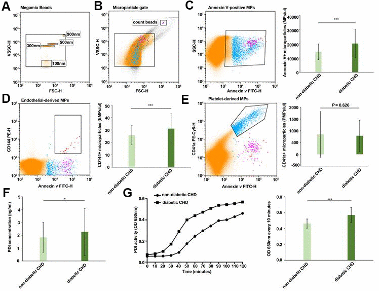
Figure 2. Comparison of circulating MPs, EMPs, PDI, and activity of MP-PDI in the diabetic CHD group and non-diabetic CHD group. (A) Megamix Beads distribution (0.1 μm/0.3 μm /0.5 μm /0.9 μm). (B) MPs gate and count beads gate. (C) Circulating Annexin V+ MPs in non-diabetic CHD group and diabetic CHD group. (D) Circulating EMPs (Annexin V+/CD144+) in the non-diabetic CHD group and diabetic CHD group. (E) Circulating PMPs (Annexin V+/CD41+) MPs in non-diabetic CHD group and diabetic CHD group. (F) Detection of PDI concentration in serum of non-diabetic CHD group and diabetic CHD group. (G) Detection of PDI activity in MPs by insulin transhydrogenase assay of non-diabetic CHD group (n=121) and diabetic CHD group (n=102). Values are expressed as mean±SD. Analyses were done by t-test for independent samples. *P<0.05; **P<0.01; ***P<0.001 vs. non-diabetic CHD group.