Research Paper Volume 13, Issue 16 pp 20164—20178

Identification of 4-methylation driven genes based prognostic signature in thyroid cancer: an integrative analysis based on the methylmix algorithm

class="figure-viewer-img"

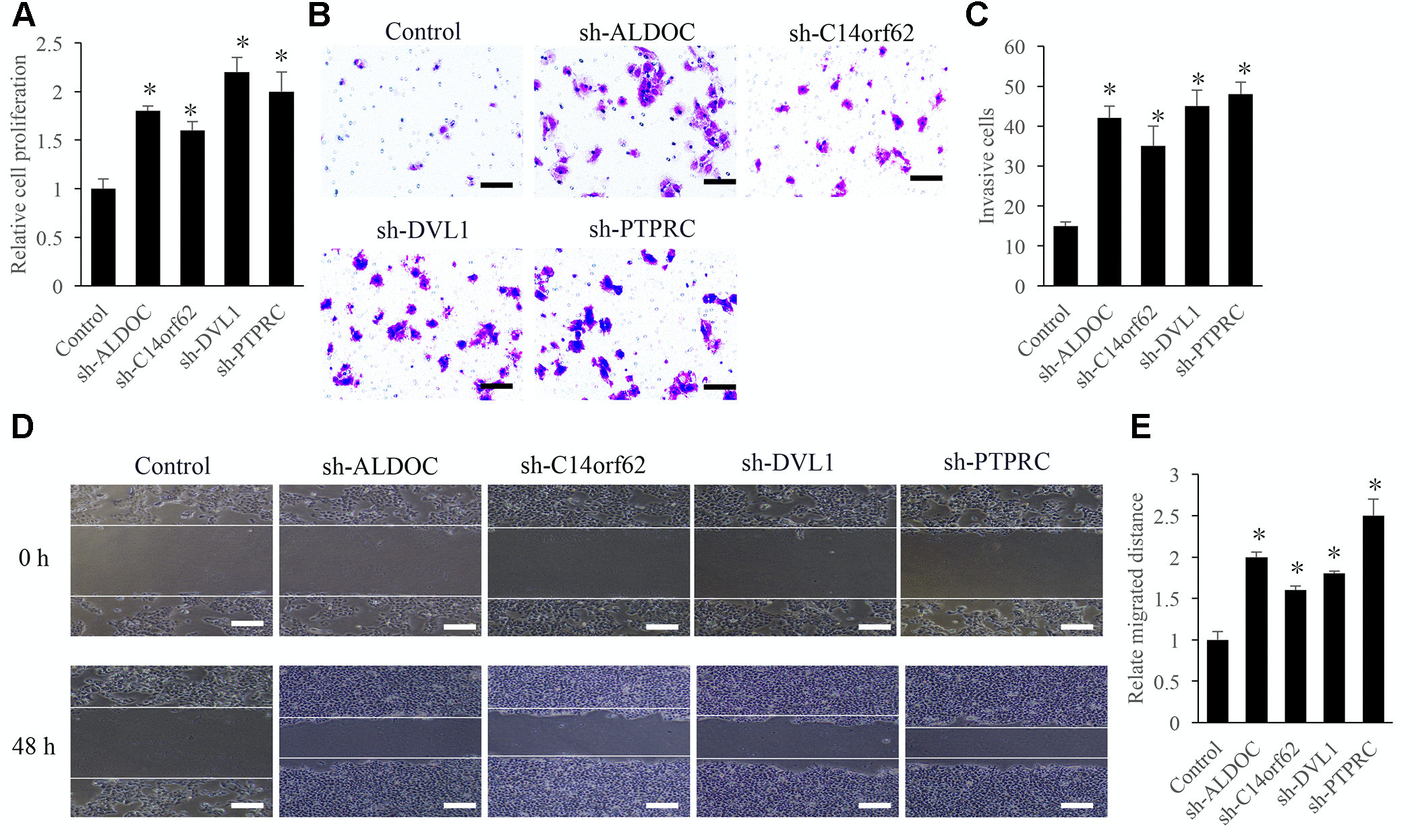
Figure 7. Influence of ALDOC, C14orf62, DVL1, and PTPRC on the proliferation, migration, and invasion of TC cells. (A) Influence of ALDOC, C14orf62, DVL1, and PTPRC on the proliferation of TC cells. (B) Influence of ALDOC, C14orf62, DVL1, and PTPRC on the invasion of TC cells (Scale bar=50 μm). (C) Quantitative analysis of the influence of ALDOC, C14orf62, DVL1, and PTPRC on the invasion of TC cells. (D) Influence of ALDOC, C14orf62, DVL1, and PTPRC on the migration of TC cells (Scale bar=500 μm). (E) Quantitative analysis of the influence of ALDOC, C14orf62, DVL1, and PTPRC on the migration of TC cells.